|
<< Click to Display Table of Contents >> Navigation: Sistemas > Protocolo > Administrativo |
TEXT SCRAMBLING in TRIAL VERSION OUTPUT! In evaluation mode, Help+Manual will scramble individual characters in random words in your published output files. This is a limitation of the free trial version. This help system was created with an evaluation copy of Help+Manual.
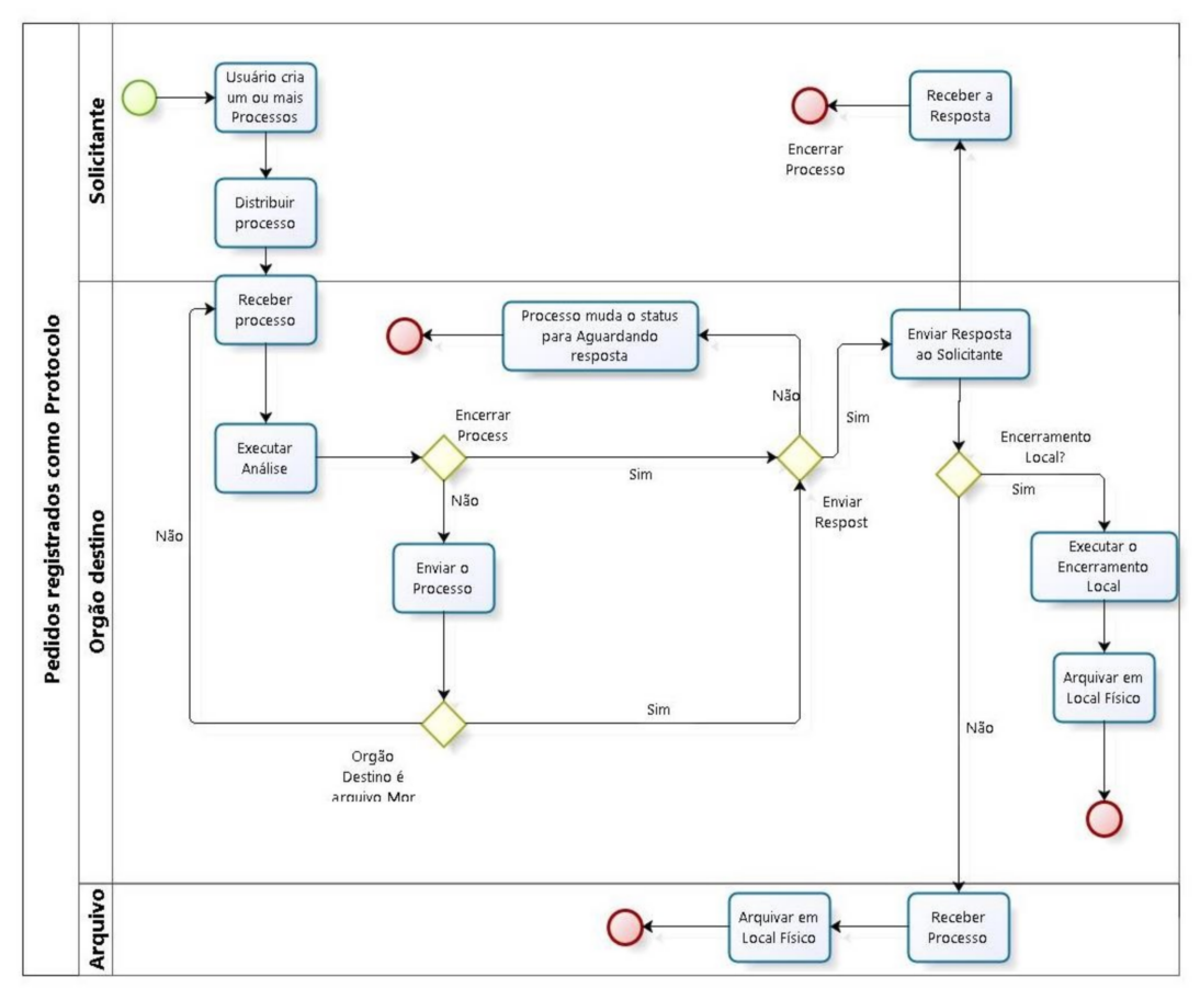
Processo para pedidos registrados como Protocolo

1)O usuário realiza a criação de um ou mais processo(s).
1)Após a criação do(s) processo(s) o usuário deve fazer a primeira remessa (distribuição), endereçando ao departamento responsável pelo assunto do processo criado.
1)Após efetuar a distribuição, o departamento de destino realizará o recebimento do mesmo, analisará o pedido (solicitação) e dará uma resposta (Despacho) à resolução da solicitação feita ou encaminhará o(s) processo(s) para outro usuário/órgão.
1)Em caso de envio a outro órgão o departamento/usuário de destino recebe o processo e pode encaminhar para o arquivo ou pode encaminhar o(s) processo(s) para outro departamento/usuário fazendo uma nova remessa.
1)Para encerramento do processo, é necessário ser encerrado no local como mostra a imagem abaixo;
1)Em caso de envio ao arquivo, é necessário ser feito através de tramitação, que por sua vez é necessário o recebimento por parte do órgão destino (Arquivo) para que o status deste processo mude para “Concluído”.
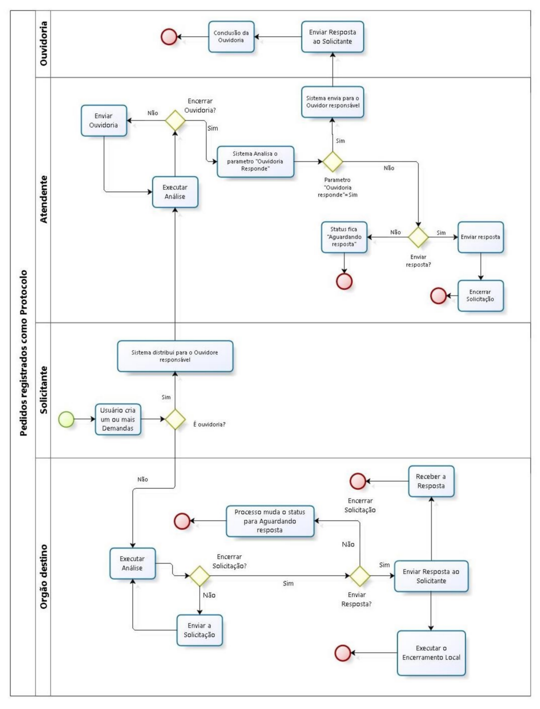
Processo para pedidos registrados como Solicitação / Ouvidoria

1)O usuário cria uma ou mais solicitações através do sistema de atendimento.
1)O sistema identifica e classifica como Solicitação ou Ouvidoria de acordo com parâmetros configurados no sistema e também de acordo com o que foi inserido pelo usuário na abertura da demanda no sistema.
1)Após criá-la, o usuário poderá fazer o encaminhamento, endereçado a um departamento responsável.
1)O departamento de destino aceita, avalia e despacha a(s) solicitação (ões).
1)Após executar o despacho, o departamento de destino encerra ou pode encaminhá-la para outro departamento fazendo novo encaminhamento.
1)Em caso de retorno à ouvidoria, é enviado a resposta ao cidadão pelo meio de resposta ao cidadão.
Para pedidos registrados como ordem de serviço
1)O usuário cria uma ou mais ordem de serviço.
1)Após, o sistema permite agrupá-las de forma que a logística de execução seja facilitada,
1)Após associar recursos e materiais a ser utilizado pelos responsáveis, será liberada para execução,
1)Após execução, registrar tempos associados à execução, poderá se encerrada.

Acesso ao sistema SMARsa
O produto SMARSA possui uma tela de acesso ao sistema com o objetivo de permitir que somente pessoas previamente cadastradas e autorizadas possam acessar o sistema.
Para acessar o sistema é necessário um usuário e senha anteriormente cadastrados. Após informar o usuário e a senha corretamente, deve-se clicar em:
O sistema valida se as informações de usuário e senha são idênticas aos dados cadastrados e, em caso de divergência, apresenta a mensagem Usuário e/ou senha inválido(s).
Na tela de “Esqueci minha senha” o usuário informa o CPF cadastrado em sua conta de usuário e em caso de informar esses dados corretamente receberá a senha no e-mail cadastrado.
Caso informado um CPF inválido, será exibida a mensagem Não existe usuário associado a este CPF no topo da tela.

Através do menu superior do SMARsa é possível acessar funcionalidades do sistema. O menu é organizado da seguinte forma:
•Administrativo
•Cadastros
•Processo
•Processo Digital
•Solicitação/Ouvidoria
•SIC
•Gestão de Atividades
•Arquivo
•Relatórios
•Mapas
No caso das opções “Gestão de Atividades, Arquivo, Relatórios e Mapas” não estiverem aparecendo na tela, é possível encontrá-las (se o usuário tiver permissão de acesso) clicando na caixinha com este formato:
Para acessar uma funcionalidade, basta colocar o cursor do mouse sobre o menu e selecionar a opção desejada com um clique no botão esquerdo.

Para realizar uma busca avançada de processos, solicitações, ouvidorias e ordens de serviço acesse Administrativo / Consulta avançada.
Esta funcionalidade tem como objetivo consultar demandas (processos e solicitações/ouvidorias) ou ordens de serviço de acordo com o que é preenchido pelo usuário.

O resultado da pesquisa será exibido em forma de lista (Grid), onde você poderá, além de visualizar os resultados trazidos, como também realizar a impressão desta listagem e suas fichas de demandas:

Incluir
Para manutenção a um usuário acesse > Administrativo > Configuração de usuários > Novo.
Esta funcionalidade permite vincular os usuários existentes na plataforma de Sistema de Atendimento à configurações do SMARsa. Aqui você poderá incluir permissões de acesso do usuário no sistema, bem como realizar a associação dos órgãos administrativos que ele terá acesso.

Configurar órgãos de acesso
Permite associar um novo acesso a órgão ao usuário ou então remover um acesso a um órgão que esteja associado.


Buscar
Para buscar usuários acesse Administrativo / Configuração de usuários / Buscar.
•Aqui será possível visualizar e editar as configurações de usuários, tais como:
•Configurar órgãos de acesso,
•Copiar permissão do usuário;
•Inserir usuário por cópia;
•Desativar e ativar usuários;
•Enquetes Respondidas;
•etc...
Copiar permissões do usuário
Permite copiar as configurações e órgãos de acesso de um usuário para outro.

Inserir usuário por cópia
Permite inserir um novo usuário com as mesmas configurações do usuário selecionado.


Incluir
Para incluir um ouvidor acesse Administrativo > Configuração de ouvidores > Novo.
Esta funcionalidade permite incluir usuários para que se tornem ouvidores, associando a estes os órgãos de sua responsabilidade.
Buscar
Para buscar ouvidores acesse Administrativo / Configuração de ouvidores / Buscar.
Através da lista de ouvidores, na coluna ações, você poderá: visualizar, editar, desabilitar e habilitar ouvidores.

A configuração do sistema pode ser realizada através do menu Administrativo > Gerenciar > Configuração do sistema.
Esta funcionalidade permite alterar a configuração do sistema. Tais configurações interferem diretamente no modo de execução de algumas funcionalidades do sistema.
As configurações são divididas em:
•Geral
•Processo
•Solicitação/Ouvidoria
•Portal do Vereador
•Portal do Funcionário
•Gestão de Atividades
•Integração Tributária
•SMS
Em “Geral” lhe é fornecido opções de controle como…
•Nome da Empresa
•Dados de contatos
•Tamanho máximo para upload de arquivos digitais
•Quais Tipo de Consulta liberada na pesquisa de Demanda do Cidadão
•Permitir registrar demanda pelo “Fala Cidadão”
•Confirmação de Validação de CNPJ
Entre outras opções.

Em “Processo” é fornecido opções de controle como:
•Permitir encerrar no local
•Obriga informar Posto de Atendimento
•Tramitar volume como processo
•Somente Visualiza Processo com Acesso
Entre outras opções.
Opções sobre “Processo Digital” também são disponibilizadas nesta mesma tela.
Em “Solicitação/Ouvidoria” é fornecido opções de controle como:
•Possui ouvidor
•Obriga Atendimento informar E-mail
•Tamanho mínimo da providência
Entre outras opções.
Em “Portal do Vereador” é fornecido opções de controle como:
•Exibe “Requer Sigilo?”
•Gerar taxa na abertura?
•Órgão Responsável pela abertura do Portal
Entre outras opções.
PORTAL DO FUNCIONÁRIO:
•Quais tipos de demandas se tornam Ouvidoria
•Quais tipos de demandas vão diretamente para os ouvidores responsáveis
Entre outras.
GESTÃO DE ATIVIDADES:
•Meio padrão da geração dp agrupamento da ordem de serviço
•Permitir “Pessoa” do tipo “Outros”.
INTEGRAÇÃO TRIBUTÁRIA:
•Integra ou não cadastro de Pessoas com Contribuinte
•Ativar ou não na abertura de processo o “Buscar Requerente no Tributário”
•Validar débito pendentes na abertura de ordem de serviço
SMS e E-MAIL:
•Opções de notificações

MEMORANDO, CIRCULAR INTERNA e OFICIO:
•Controle de extensões
•Inclusão de arquivos
•Tamanho de Upload

Em Administrativo > Gerenciar > Configuração do E-SIC
Esta Funcionalidade permiti a alteração das ações tomadas em todo modulo do E-SIC. Tais funcionalidade, para melhor organizção, estão separadas em:
•Geral
•Recursos/Reclamações
•Configuração de SMS
•Execução e Feriados
separadas em abas.
Na aba “GERAL” é possivél ajustar parâmetros como
•Tempo (Prazo) de resposta das demandas
•Consuta sem a necessidade de acesso ao órgão da demanda
•O texto earquivos que será usado como padrão em formulários
Em “Recursos/Reclamações” é ultilizado para parametrização dos prazos de respostas das reclamaçõe e recursos abertos pelo cidadão, como também opções de visualização.
Em “Configuração de Serviço de SMS” é parametrizado as mensagens a serem envidas. Lembrando que a ferramenta só terá funcionamento mediante a contratação do serviços por meio de operadora.
Em “Execução” representará as opções referentes à e-mail enviados de notificações referente aos pedidos abertos, enviados, respondidos etc.
Em “Feriados” é utilizado para parametrizar as datas de dias uteis do ano, tendo em vista que tais dias não contarão na contagem do prazo de resposta das demanda que podem ser afetados por causa de Feriado, Pontos Facutativos, Emendas de feriados e Fim de Semanas,
Buscar
A busca de empresas pode ser feita através do menu Administrativo > Gerenciar > Empresa > Buscar.
Após a seleção, você poderá encontrar uma “Grid” de busca onde encontrará alguns filtros opcionais para encontrar as empresas já cadastradas no sistema de atendimento.
Edição de Empresa
Nesta área será encontrado configurações referentes a:
•Horário de atendimento
•Períodos de atendimento
•Envio de resposta
•Obrigatoriedade de providência
•Enviar demanda
•Isenção de taxa
•etc.
Busca
Para acesso ao Controle de Numeração é através do: Administrativo > Gerenciar > Controle de Numeração;
O Controle de Numeração se refere à indicação da numeração pela qual os processos serão gerenciados no caso de múltiplas empresas cadastradas. Nesta tela teremos visualização de cada início de numeração para cada empresa cadastrada através de um filtro em Grid para melhor visualizar cada uma delas.
Edição Numeração
Na coluna “Ações” é possível encontrar a opção de “Editar” onde será possível parametrizar opções como:
•Nº da Ultima Solicitação
•Nº da Ultima Ordem de Serviço
•Nº da Ultima Remessa
•Etc.
Em “Municípios Sob Gestão” é possível encontrar, incluir e editar Municípios que estejam sob responsabilidade de atendimento pelo órgão publico.
Busca
Para Acesso à busca por “Municípios Sob Gestão” você pode acessar o caminho: Administrativo > Gerenciar > Municípios Sob Gestão
Incluir
Esta busca, também em formato de Grid, trará todos municípios sob gestão já cadastrados como também opção para adicionar uma nova cidade;
Busca
Na coluna “Ações” é dado a opção de edição para os já cadastrados
As Configurações referentes à “Usuário do Cidadão” são encontradas em:
Administrativo > Gerenciar > Usuário Cidadão
Nesta opção temo acesso à configuração de parâmetros aos usuários usados e criado no Portal do Cidadão, onde também é permitido acessar opções de:
•Visualização do usuário
•Edição
•Enquetes respondidas
•Enquetes a responder
•Não respondidas
•Rejeitadas
•Até mesmo realizar comparação de cadastros
Busca
Como as demais telas de busca, essa também é apresentada em Grid;
Edição
Na edição será alterada diretamente no cadastro da pessoa no sistema;
Esta ferramenta vai tratar a respeito da permissão dada por um cidadão a outro o poder de realizar abertura de processos digitais fornecidos através do próprio “Portal do Cidadão” sendo permitido a revogação somente via sistema SMARsa.
O acesso a essa ferramenta será através do caminho: Administrativo > Gerenciar > Processo Digital por Terceiros
Busca
A tela de busca será trazido de maneira padrão do sistema em formato de Grid:
Após a buscar por um registro é possível realizar parametrizações como visualizar, revogação e liberação de acesso.
Incluir
Para efetuar a inclusão, conforme demonstrado na tela abaixo, é necessário registrar ambos usuários no sistema para vinculá-los.
Para acesso a está ferramenta, poderá seguir o caminho: Administrativo > Agenda de Tramitação > Demanda ou SIC
“Agenda de Tramitação” tratará da identificação de demandas presas em agenda de tramitação de usuário que por algum motivo (Ferias, afastamento, etc.) esta presa sem acesso para manuseio. Essa funcionalidade permite a retirada de demandas da agenda do usuário sem a necessidade de acesso do mesmo.
Da mesma forma é permitido a retirada de demanda de demandas do e-SIC mediante a seleção do tipo da demanda e-SIC.
Caminho para acesso: Administrativo > Agenda de Tramitação > Relatório de Atendimento
Nesta funcionalidade é disponibilizada a parametrização de disponibilizar tais relatórios na finalização da abertura de uma demanda ou não.
Pode ser acessado pelo caminho: Administrativo > Transposição > Demanda ou Cadastro Basico
A Transposição tratará possibilidade de alteração de registros que estão em um órgão que não há mais movimentação e/ou servidor lotados no mesmo e possibilita transferir tais demandas à outro órgão de uma só vez ou de forma individual sem a necessidade da ultilização da tramitação de demanda. Também é disponivel a possibilidade de unificação de registros de pessoas ou endereço onde se há mais de um registro pertecentes à mesma pessoal podendo unifica-los em um só registro
demanda
Dará opções de qual demanda deseja transpor
Após a seleção do tipo de demanda deseja transpor, deverá selecionar qual o local que se encontra tais demandas e para onde elas irão.
Cadastro básico
No caso de transposição de cadastro básico, será disponibilizado uma grid após a seleção da pessoa ou endereço, para que poça ser selecionado quais registro pertencem à mesma pessoa ou endereço, unificando todos registro após a confirmação.
Prorrogar prazo do processo
Para acesso a esta ferramenta é necessario seguir o caminho: Administrativo > Acesso Restrito > Prorrogar Prazo do Processo
Esta ferramenta contempla, como o prórpio nome diz, a prorrogação do prazo de utilização do processo já bloqueado pela opção de configuarção de sistema “Executa o Controle de Prazo”...
...dará ao processo selecionado prazo para utilização mediante o prazo dado atravez dessa funcionalidade.
Para conclusão do prazoprorrogando o processo utilizado, é necessario registrar um motivo para o mesmo.
Para acesso a esta ferramenta é necessario seguir o caminho: Administrativo > Acesso Restrito > Prorrogar Prazo do Solicitação
Esta ferramenta contempla, como o prórpio nome diz, a prorrogação do prazo de utilização em uma solicitação já bloqueada pela opção de configuarção de sistema “Executa o Controle de Prazo”...
...dará a solicitação/Ouvidoria selecionado prazo para utilização mediante o prazo dado atravez dessa funcionalidade.
Para conclusão do prazo prorrogando a solicitação utilizada, é necessario registrar um motivo para a confirmação da mesma.
Exportação para planilha
Para acesso a esta ferramenta é necessario seguir o caminho: Administrativo > Acesso Restrito > Exportação para Planilha.
Essa funcionalidade permitirá a exportação de colunas referentes a colunas fornecidas pelo sistema de atendimento, contemplando também as modalidades de Solicitação e Ouvidoria.
Mediante ao preenchimento das colunas necessárias, é possível realizar a exportação direta do que se faz necessário pelo usuário, sendo permitido a escolha do tipo de exportação, como Excel e HTML.
Desvio de roteiro
Para acesso a esta ferramenta é necessario seguir o caminho: Administrativo > Acesso Restrito > Desvio do Roteirp dp Assunto.
Esta função tem como objetivo mostrar se um Processo/Solicitação/Ouvidoria está ou não seguindo roteiro estipulado no assunto;
mala direta de pessoa
Para acesso a esta ferramenta é necessario seguir o caminho: Administrativo > Acesso Restrito > Desvio do Roteiro do Assunto.
A “Mala direta de Pessoas” dará parametrização para envio de informações de cadastros de pessoa para e-mail e/ou telefone do usuário de utilização.
Retificação de providencia
Para acesso a esta ferramenta é necessario seguir o caminho: Administrativo > Acesso Restrito > Retificação de Providência.
Esta ferramenta tem como objetivo dar a possibilidade de edição a providências realizadas erroneamente em demandas como processos e solicitação/Ouvidoria.
;Permitindo até alteração de imagens usadas na realização da providência
gerênciar “aos cuidados”
Para acesso a esta ferramenta é necessario seguir o caminho: Administrativo > Acesso Restrito > Gerêmciar “Aos Cuidados”.
Nesta funcionalidade dará acesso às demandas de processos e Solicitação/Ouvidoria que foram direcionadas diretamente a usuários especifico bloqueando acesso de qualquer outro usuário...
…Nela dará permissão para remover tal bloquei na utilização da demanda
remover responsabilidade do processo digital
Para acesso a esta ferramenta é necessario seguir o caminho: Administrativo > Acesso Restrito > Remover Responsabilidade do Processo Digital”.
Dará permissão a remover a função que separará o processo digital para pessoa que à executou
Após a execução dessa tarefa o processo em questão voltará a ficar disponível para o setor que ele se encontra para manuseio.
