|
<< Click to Display Table of Contents >> Navigation: Sistemas > Protocolo > Geral |
TEXT SCRAMBLING in TRIAL VERSION OUTPUT! In evaluation mode, Help+Manual will scramble individual characters in random words in your published output files. This is a limitation of the free trial version. This help system was created with an evaluation copy of Help+Manual.
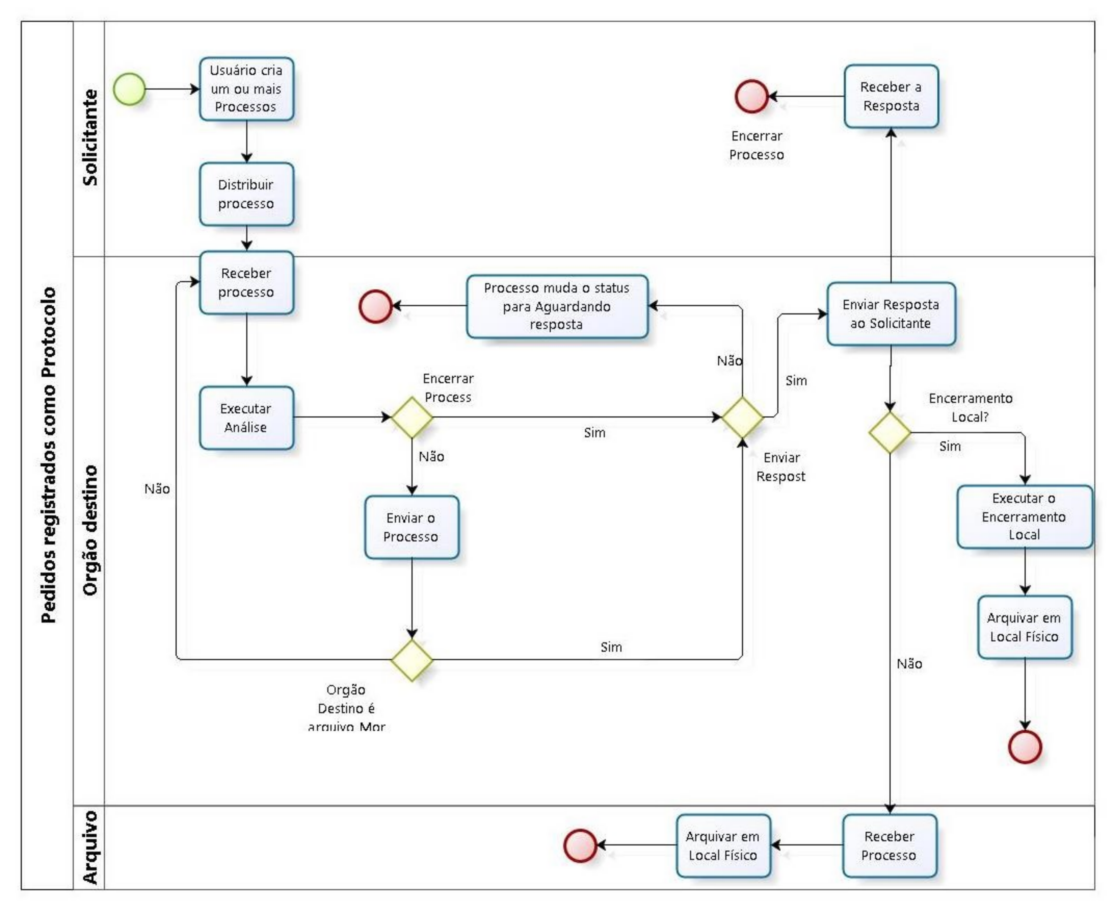
Processo para pedidos registrados como Protocolo

1)O usuário cria um ou mais processo(s).
2)Após criar o(s) processo(s) o usuário deve fazer a remessa (distribuição), endereçando a um departamento em específico.
3)Após efetuar a distribuição, o departamento de destino aceita (recebe), analisa o pedido (solicitação) e despacha o(s) processo(s) para outro usuário ou órgão.
4)Após executar o despacho (envio), o departamento/usuário de destino recebe o processo e pode despachar para o arquivo ou pode encaminhar o(s) processo(s) para outro departamento/usuário fazendo uma nova remessa.
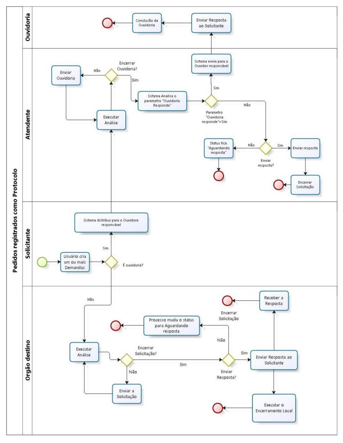
Processo para pedidos registrados como Solicitação / Ouvidoria

1)O usuário cria uma ou mais solicitação.
2)O sistema identifica se classifica como Solicitação ou Ouvidoria de acordo com parâmetros do sistema
3)Após criá-la, o usuário pode fazer o encaminhamento, endereçado a um departamento em específico.
4)O departamento de destino aceita e despacha a(s) solicitação (ões).
5)Após executar o despacho, o departamento de destino encerra ou pode encaminhá-la para outro departamento fazendo novo encaminhamento.
Para pedidos registrados como Ordem de Serviço
1)O usuário cria uma ou mais ordem de serviço.
2)Após, o sistema permite agrupá-las de forma que a logística de execução seja facilitada,
3)Após associar recursos (responsáveis) e materiais a ser utilizado, liberá-la para execução,
4)Após execução, registrar tempos associados à execução, e encerrá-la.

Acesso ao sistema SMARsa
O produto SMARSA possui uma tela de acesso ao sistema com o objetivo de permitir que somente pessoas previamente cadastradas e autorizadas possam acessar o sistema.
Para acessar o sistema é necessário um usuário e senha anteriormente cadastrados. Após informar o usuário e a senha corretamente, deve-se clicar em
.

O sistema valida se as informações de usuário e senha são idênticas aos dados cadastrados e, em caso de divergência, apresenta a mensagem Usuário e/ou senha inválido(s).


Na tela de “Esqueci minha senha” o usuário informa o e-mail cadastrado em sua conta de usuário e em caso de informar este dado corretamente receberá a senha por e-mail.
Caso informado um e-mail inválido, será exibida a mensagem Não existe usuário associado a este e-mail no topo da tela.
![]()

Através do menu superior do SMARsa é possível acessar funcionalidades do sistema. O menu é organizado da seguinte forma:
![]()
•Administrativo
•Cadastros
•Processo
•Solicitação/ouvidoria
•Gestão de Atividades
•Arquivo
•Relatórios
Para acessar uma funcionalidade, basta colocar o cursor do mouse sobre o menu e selecionar a opção desejada com um clique no botão esquerdo.

Os produtos SMARAPD contam com um conjunto de botões e ícones padrões para todos os seus produtos WEB. Esta padronização ajuda aos usuários navegarem pelos nossos produtos sem sentir dificuldade.
Dentro os botões e ícones usados estão:
Imagem |
Categoria |
Função |
* |
Ajuda |
Os campos com * são obrigatórios nos cadastros, ou seja, devem ser preenchidos pelo usuário. |
|
Menu |
Apresentar os itens de menu para navegação pelos usuários do sistema. |
|
Menu |
Permitir ao usuário o acesso a busca dos registros do item do menu escolhido. |
|
Menu |
Permitir ao usuário a inserção de registros do item do menu escolhido. |
|
Ação |
Associar elementos que estão sendo editados com elementos de outras tabelas básicas. Ele une dois cadastros ou executa uma ação específica. |
|
Ação |
Desassociar elementos que estão sendo editados com elementos de outras tabelas básicas. Ele desune dois cadastros ou executa uma ação específica. |
|
Navegação |
Indicação do caminho (telas) percorrido pelo usuário para acessar a tela atual. Este recurso permite ainda, a navegação entre estas telas. |
|
Facilitador |
O sistema permite que cada usuário salve suas telas favoritas para um acesso mais rápido aquelas funcionalidades que esta pessoa mais usa. |
|
Usuários |
Este ícone possibilita o acesso às ações do usuário logado no sistema. Podem-se encontrar ações notificações do sistema, configurações, alterar o tema, alterar senha e suporte onde neste é encontrado os manuais dos módulos do sistema. |
|
Finalizar |
Botão para sair do sistema. |
|
Navegação |
As soluções SMARAPD são integradas e será possível a navegação entre os diferentes produtos através desta funcionalidade. Pode-se clicar no ícone com a identificação do sistema. |
|
Ajuda |
Ícone indicador de que existe uma ajuda para o campo em questão; |
|
Ajuda |
Ao posicionar o ponteiro do mouse em cima de um campo, é apresentada uma caixa com uma explicação sobre o campo em questão. |
|
Grid |
Barra de utilidades para os registros apresentados nos grids |
|
Grid |
Botão que chama ações sobre os itens selecionados no grid. |
|
Grid |
Ícone responsável por mostrar os filtros atualmente sendo aplicados ao grid. |
|
Grid |
Botão para abrir a tela de inserção de um novo registro. |
|
Grid |
Botão de atualização dos dados do grid. |
|
Grid |
Botão que grava a ordem das colunas e suas ordenações. |
|
Grid |
Ícone que representa a exportação dos dados selecionados. É permitido exportar para Excel (xls), para PDF nos modelos (“paisagem” Também é possível exportar para um arquivo texto (TXT). |
|
Grid |
Botão responsável por limpar todos dos filtros aplicados ao grid. |
|
Grid |
Ícone que abre a funcionalidade de mostrar ou ocultar colunas na grid. Ao ser acionado esta funcionalidade, abre-se a lista de colunas que podem ser ocultadas ou exibidas conforme as imagens indicadas. |
|
Grid |
Botão indicativo a possibilidade de se aplicar um filtro ao grid. |
|
Grid |
Botão indicativo que fica preto quando aquela coluna possui um filtro aplicado ao grid. |
|
Grid |
Os filtros de códigos, anos e números são representados no sistema como na imagem indicada. |
|
Grid |
Os filtros de código, anos e números permitem a busca de registros por faixa de numeração. |
|
Grid |
Os filtros de datas no sistema são apresentados como a imagem indicada. |
|
Grid |
Alguns filtros possuem a opção de busca avançada, onde o usuário pode informar mais de um termo para pesquisa e clicar em |
|
Grid |
Os filtros de texto contam com duas opções de busca a “Contém” e a “Começa com”. |
|
Filtro |
Como o próprio nome já diz, este método, se marcado, ignora os textos diferentes do informado. Caso busque-se pela letra “A” no “Começa com” com esta opção marcada, ele buscará todos os textos que não começam por esta letra. |
|
Grid |
Botão para visualizar o registro completo do dado representado na linha. |
|
Grid |
Botão para apagar o registro do dado representado na linha. |
|
Grid |
Botão para alterar o registro do dado representado na linha. |
|
Grid |
Ícone indicativo de arquivo anexo e/ou documento de caixa. |
|
Grid |
Botão para selecionar os registros da página atual do grid. |
|
Grid |
Botão seleciona o registro do dado representado na linha. |
|
Grid |
Navegação nos registros da grid. |
|
Grid |
Volta a coleção de registros da paginação anterior. |
|
Grid |
Vai para a primeira página de registros do grid. |
|
Grid |
Vai para a próxima página de registros de paginação. |
|
Grid |
Vai para a última página de registros de paginação. |
|
Grid |
Esta barra numerada serve para o usuário navegar entre as páginas do grid. Já a coluna de seleção com os números 10, 20, 50, 100 define a quantidade de registros por página. |
|
Grid |
Informativo de número de registros e total por páginas |

Nome do Botão |
Layout do Botão |
|
Nome do Botão |
Layout do Botão |
Fechar |
|
Anexar arquivo |
|
|
Voltar |
|
Distribuir |
|
|
Cancelar |
|
Cancelar item |
|
|
Confirmar |
|
Encerrar item |
|
|
Salvar |
|
Incluir arquivo |
|
|
Receber |
|
Encerrar |
|
|
Sim |
|
Download |
|
|
Não |
|
Limpar |
|
|
Habilitar |
|
Desabilitar |
|

O usuário deverá clicar no ícone
e clicar em Gerencial.

No menu Sistema / Controle de acesso / Usuário é possível cadastrar, visualizar e editar usuários dos produtos da SMARAPD.

Incluir
Para que seja possível o cadastro de um usuário em qualquer um dos sistemas da SMARAPD, primeiramente ele deve ser registrado em Sistema / Controle de acesso / Usuário / Novo.

Esta tela conta com um auxílio visual aos usuários que indica se a senha informada para o cadastro atende as especificações de segurança do sistema.



Buscar
Para buscar os usuários cadastrados acesse Sistema / Controle de acesso / Usuário / Buscar.

Ao pesquisar um usuário e encontrá-lo na grid, o sistema permite que você possa aplicar algumas ações sobre o registro em questão. As ações possíveis para cada usuário são:


Configurar permissões de usuários
Esta tela é uma configuração importante do sistema, pois define o grupo e o perfil dos usuários e suas respectivas permissões. Entende-se como perfil as permissões disponíveis idênticas para um grupo de pessoas de um mesmo setor, função ou necessidade de acesso.



Incluir
Através do menu Sistema / Controle de acesso / Grupo de acesso / Novo é possível cadastrar grupos de acesso de usuários ao sistema.

Os grupos de acesso agrupam os perfis de acesso onde, ao invés de vincular um por um dos perfis aos usuários que possuem as mesmas permissões no sistema simplesmente vincula-se o grupo de acesso aos usuários.

Após confirmar a inclusão do novo Grupo de Acesso, o sistema apresentará uma nova tela com o restante das configurações necessárias para este Grupo.




Incluir
Através do menu Sistema / Controle de acesso / Perfil de acesso / Novo é possível cadastrar perfis de acesso de usuários ao sistema.

Os perfis de acesso agrupam funcionalidades e permissões no sistema, facilitando assim, o controle sobre estes usuários, grupos e sobre seus próprios controles.

Após confirmar a inclusão do novo Perfil de Acesso, o sistema apresentará uma nova tela com o restante das configurações necessárias para este Perfil. A tela abaixo é responsável pela edição dos dados do Perfil.

As funcionalidades devem ser associadas ao perfil uma a uma, sendo sua escolha realizada no campo “Funcionalidade” e sua associação se dá pelo ícone
.



Auditoria é uma atividade independente que tem como missão o gerenciamento de risco operacional envolvido e avaliar a adequação das tecnologias e sistemas de informação utilizados nos órgãos públicos através da revisão e avaliação dos controles, operações e segurança da informação que envolve o processamento de informações críticas para a tomada de decisão.

No sistema, para ter acesso às auditorias, deve-se realizar primeiramente um filtro. Com base nas propriedades pesquisadas o sistema devolve os resultados das consultas de auditorias dos dados e ações do sistema.


Após clicar em Buscar ou em Cancelar no pré-filtro de auditoria será exibida grid a seguir.

Visualizar
Pode-se visualizar o registro de auditoria através da coluna Ações na busca e o sistema irá apresentar os detalhes consultados conforme a imagem abaixo.


Configurar auditoria
O sistema permite que um usuário com as devidas permissões escolha os itens do sistema que irão receber auditorias ou não. Esta decisão é importante, pois os controles que uma auditoria exige acabam por ocupar recursos de sistemas. Sendo assim, acredita-se que cada órgão público possa escolher seus alvos de auditorias conforme suas necessidades.

Cada grupo de auditoria foi segmentado através dos menus do sistema, conforme demonstrado na imagem abaixo. No nosso caso utilizamos o Sistema de Atendimento.

Após o usuário escolher em qual dos conjuntos de auditorias possíveis, serão abertos os itens para que ele possa habilitar e desabilitar os itens que gostaria que recebesse auditoria.

Para habilitar ou desabilitar a auditoria para alguma funcionalidade, primeiramente clique no nome do módulo para exibir as funcionalidades do mesmo.
Na imagem a seguir, a auditoria está sendo configurada para funcionalidades do módulo Administrativo.
