|
<< Click to Display Table of Contents >> Navigation: Sistemas > Protocolo > Solicitação Ouvidoria |
TEXT SCRAMBLING in TRIAL VERSION OUTPUT! In evaluation mode, Help+Manual will scramble individual characters in random words in your published output files. This is a limitation of the free trial version. This help system was created with an evaluation copy of Help+Manual.
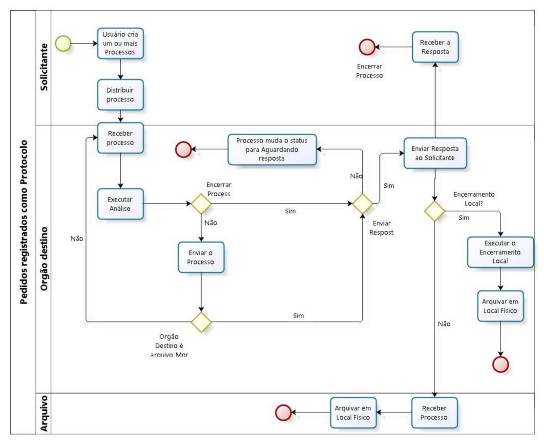
Processo para pedidos registrados como Protocolo

1)O usuário cria um ou mais processo(s).
2)Após criar o(s) processo(s) o usuário deve fazer a remessa (distribuição), endereçando a um departamento em específico.
3)Após efetuar a distribuição, o departamento de destino aceita (recebe), analisa o pedido (solicitação) e despacha o(s) processo(s) para outro usuário ou órgão.
4)Após executar o despacho (envio), o departamento/usuário de destino recebe o processo e pode despachar para o arquivo ou pode encaminhar o(s) processo(s) para outro departamento/usuário fazendo uma nova remessa.
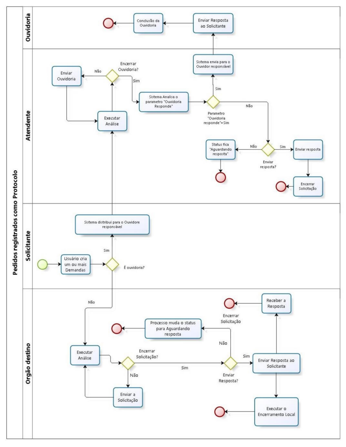
Processo para pedidos registrados como Solicitação / Ouvidoria

1)O usuário cria uma ou mais solicitação.
2)O sistema identifica se classifica como Solicitação ou Ouvidoria de acordo com parâmetros do sistema
3)Após criá-la, o usuário pode fazer o encaminhamento, endereçado a um departamento em específico.
4)O departamento de destino aceita e despacha as solicitações.
5)Após executar o despacho, o departamento de destino encerra ou pode encaminhá-la para outro departamento fazendo novo encaminhamento.
Para pedidos registrados como Ordem de Serviço
1)O usuário cria uma ou mais ordem de serviço.
2)Após, o sistema permite agrupá-las de forma que a logística de execução seja facilitada,
3)Após associar recursos (responsáveis) e materiais a ser utilizado, liberá-la para execução,
4)Após execução, registrar tempos associados à execução, e encerrá-la.

Acesso ao sistema SMARsa
O produto SMARSA possui uma tela de acesso ao sistema com o objetivo de permitir que somente pessoas previamente cadastradas e autorizadas possam acessar o sistema.
Para acessar o sistema é necessário um usuário e senha anteriormente cadastrados. Após informar o usuário e a senha corretamente, deve-se clicar em
.

O sistema valida se as informações de usuário e senha são idênticas aos dados cadastrados e, em caso de divergência, apresenta a mensagem Usuário e/ou senha inválido(s).


Na tela de “Esqueci minha senha” o usuário informa o e-mail cadastrado em sua conta de usuário e em caso de informar este dado corretamente receberá a senha por e-mail.
Caso informado um e-mail inválido, será exibida a mensagem Não existe usuário associado a este e-mail no topo da tela.
![]()

Através do menu superior do SMARsa é possível acessar funcionalidades do sistema. O menu é organizado da seguinte forma:
![]()
•Administrativo
•Cadastros
•Processo
•Solicitação/Ouvidoria
•Gestão de Atividades
•Arquivo
•Relatórios
Para acessar uma funcionalidade, basta colocar o cursor do mouse sobre o menu e selecionar a opção desejada com um clique no botão esquerdo.

Para registrar uma solicitação/ouvidoria, acesse o menu Solicitação/Ouvidoria / Atendimento / Novo.

Passo 1 – Solicitante
Primeiramente será necessário informar os dados do solicitante e caso tenha um beneficiário da solicitação/ouvidoria o usuário poderá preencher estes dados no campo beneficiário.



Passo 2 – Assunto
Em seguida serão solicitados os dados do assunto. Se preferir, poderá pesquisar o assunto através de seu grupo através do campo Grupo de Assunto.

Passo 3 – Endereço de atendimento
O endereço de atendimento e os detalhes do local são obrigatórios de acordo com a configuração do assunto selecionado no passo 2.


Passo 4 – Classificação
Nessa etapa será necessário classificar a solicitação/ouvidoria quanto ao seu tipo, meio de recebimento, prioridade, etc.

Passo 5 – Arquivo Digital
Neste passo é possível a inclusão de arquivos digitais à solicitação/ouvidoria.

Passo 6 – Confirmação
Aqui será exibido um resumo das informações inseridas nos passos anteriores.


Relatórios para impressão
Ao terminar o registro da solicitação/ouvidoria, serão exibidos os relatórios para impressão como Comprovante de atendimento e o Requerimento de abertura.



Para buscar uma solicitação/ouvidoria, acesse o menu Solicitação/Ouvidoria / Atendimento / Buscar.

Após executar o filtro, na imagem abaixo filtramos por exercício, através da coluna Ações, será possível, por exemplo, visualizar e imprimir a ficha da demanda.

Vamos ver com detalhes o que você poderá encontrar na coluna Ações / Mais Opções!


Visualizar solicitação/ouvidoria
Para visualizar os detalhes da solicitação/ouvidoria, clique em
e navegue entre as abas da tela que será exibida.

Editar solicitação/ouvidoria
Caso alguma informação esteja incorreta na solicitação/ouvidoria, você poderá editá-la. Para isso, clique em
e na coluna Ações.


Registrar pendências
Aqui será possível o envio de aviso de pendências para o solicitante da solicitação/ouvidoria.

Observação
Aqui será possível a inclusão, visualização e exclusão de observações da solicitação/ouvidoria.

Seja bem claro ao digitar a observação para que os demais usuários do sistema não encontrem dificuldade no entendimento da mesma.

Arquivo digital
Permite a inclusão de arquivos digitais à solicitação/ouvidoria, como cópia digital de documentos do solicitante.


Imprimir relatórios de atendimento e ficha de demanda
Permite a impressão dos relatórios existentes no sistema.

Cancelar solicitação/ouvidoria
Executa o cancelamento da solicitação/ouvidoria respeitando as regras de negócio do sistema.



Para tramitar uma solicitação/ouvidoria acesse o menu Solicitação/Ouvidoria / Analisar / Analisar/Enviar.

Aqui será possível analisar, dar providência e encaminhar solicitação/ouvidorias para os órgãos cadastrados no sistema, bem como encerrar a solicitação/ouvidoria no local e informar a justificativa de atraso.



Através da coluna Ações da lista você conseguirá:
▪Visualizar a demanda
▪Imprimir a ficha da demanda
▪Gerar Ordem de Serviço
▪Incluir, visualizar e excluir observações


A edição de remessas é feita através do menu Solicitação/Ouvidoria / Analisar / Editar Remessa / Buscar.

A remessa poderá ser pesquisada tanto por seu número quanto pelo número da Solicitação/Ouvidoria presente na remessa.



O histórico da movimentação é consultado através do menu Solicitação/Ouvidoria / Analisar / Histórico de Movimentação / Buscar

Primeiramente será necessário selecionar a modalidade da demanda.

Após executar o filtro, serão exibidos os registros de tramitação do sistema.


Para reativar uma solicitação/ouvidoria, acesse o menu Solicitação/Ouvidoria / Envio/Recebimento / Reativar.

Nesta rotina você conseguirá reativar solicitações e ouvidorias que foram concluídas.




Uma demanda poderá ser adicionada como sigilosa através do menu Solicitação/Ouvidoria / Requerente sigiloso / Buscar

Aqui serão exibidas todas as solicitações e ouvidorias sigilosas que estão cadastradas no sistema.
Através da coluna Ações você poderá visualizar o complemento do assunto da demanda, detalhes do requerente sigiloso e remover a demanda do sigilo.

Preencha o número e o ano da demanda.



Demandas a distribuir
A empresa pode ser configurada para que as demandas passem por uma análise inicial do ouvidor, onde será verificado se a solicitação do cidadão procede. Para isso, após a abertura da solicitação/ouvidoria, a mesma ficará com o status “Para análise do ouvidor”.
Para realizar a análise e a distribuição de uma solicitação/ouvidoria, acesse Solicitação/Ouvidoria / Análise do ouvidor / Demandas a distribuir.



Demandas a responder
Uma vez atendida a solicitação/ouvidoria, dependendo da configuração da empresa, será necessário que o ouvidor envie resposta ao cidadão. Quando se faz necessário esse envio, o status da demanda é alterado para “Aguarda Resposta do Ouvidor”.
Para realizar a análise e envio de resposta de uma solicitação/ouvidoria, acesse Solicitação/Ouvidoria / Análise do ouvidor / Demandas a responder.

Serão exibidas as demandas que você possui acesso e que estão Aguardando resposta do ouvidor.


Para enviar uma resposta é necessário selecionar o meio de envio da mesma.


Uma vez concluída a solicitação/ouvidoria, pode-se enviar uma resposta ao solicitante da mesma.
Enviar resposta
Para enviar a primeira resposta de uma demanda acesse o menu Solicitação/Ouvidoria / Resposta ao cidadão / Enviar resposta.

Serão exibidas as solicitações/ouvidorias que você possui acesso e que estão Aguardando resposta.


Para enviar uma resposta é necessário selecionar o meio de envio da mesma.

Reenviar resposta
Para reenviar a resposta de um processo acesse o menu Solicitação/Ouvidoria / Resposta ao cidadão / Reenviar resposta.

Nesta tela serão exibidas as solicitações/ouvidorias que você possui acesso, que estão Concluídas e já possuem resposta enviada.


Para reenviar uma resposta é necessário selecioná-la na lista.



Incluir
Para incluir uma solicitação/ouvidoria no monitoramento acesse Solicitação/Ouvidoria / Monitoramento / Novo.

Após preencher a modalidade, número e ano da demanda será solicitado o preenchimento dos demais campos.

Buscar
Para monitorar as solicitações/ouvidorias acesse Solicitação/Ouvidoria / Monitoramento / Buscar.

Aqui será possível visualizar a solicitação/ouvidoria, imprimir a ficha de demanda, editar ou excluir o monitoramento.

