|
<< Click to Display Table of Contents >> Navigation: Sistemas > Protocolo > Processo Atendimento |
TEXT SCRAMBLING in TRIAL VERSION OUTPUT! In evaluation mode, Help+Manual will scramble individual characters in random words in your published output files. This is a limitation of the free trial version. This help system was created with an evaluation copy of Help+Manual.
O SMARsa (Sistema Integrado de Atendimento, Ouvidoria, Protocolo e Controle de Processos) é um sistema que controla as interações com o munícipe, através dos módulos de atendimento ao cidadão, sendo eles: Ouvidoria, Fala Cidadão, Controle de Processos e Arquivamento. O sistema está disponível 100% em plataforma web facilitando as interações entre munícipe e prefeitura.
Este manual foi desenvolvido com o objetivo de orientar os usuários deste Sistema nos processos e funcionalidades disponíveis no sistema e para dar apoio às dúvidas e regras de utilização.
O SMARsa é um sistema web que centraliza todos os pedidos feitos à administração Pública em forma de Protocolo ou Solicitação/Ouvidoria ou Ordem de Serviço.
Por meio do SMARsa também é possível:
•Gerenciar pedidos com ações de abertura, correção, manutenção, consulta, recebimento, deferimento e indeferimento;
•Acessar e responder os pedidos realizados
•Acompanhar os prazos para respostas
•Acompanhar a execução das ordens de serviço
•Justificar atraso de prazo para resposta
•Reencaminhar pedidos a outros órgãos
•Obter estatísticas de atendimentos
•Armazenar qualquer conteúdo digital, inclusive como anexos dos pedidos;
•Emitir comprovantes de entrega/recebimento de documento ao protocolo;
•Controlar automaticamente a movimentação dos processos, suas datas de envio e recebimento;
•Pesquisa de informações por palavra-chave;
Alguns benefícios importantes:
•Oferece segurança, facilidade e agilidade na gestão da demanda, garantindo a qualidade no atendimento.
•Possui excelentes ferramentas de gestão como o módulo Fala Cidadão integrando o gestor público e o cidadão. O módulo foi criado para acolhimento de dúvidas, reclamações, elogios e sugestões oferecendo respostas proativas às reclamações e sugestões dos cidadãos.
•Realiza o controle de processos para protocolar processos internos do órgão ou externos. Além disso, controla qualquer processo administrativo, do início ao final.
•Realiza a documentação de ordens de serviço totalmente digital, minimizando processos mais burocráticos. Realiza integração com o SMARtb utilizando os dados do cadastro de contribuintes; cadastro mobiliário e imobiliário para abertura de processos; solicitações e requisições de serviços. Esta integração gera guias de preços públicos relacionados aos assuntos para abertura de processos, atrelado aos documentos e ordens de serviço.
•Realiza integração com o SMARag (Sistema Integrado de Controle de Arrecadação de Água e Esgoto) utilizando os dados do cadastro de ligações para abertura de processos, solicitações e requisições.
•Permite acesso e acompanhamento do cidadão à tramitação dos seus processos via Internet.

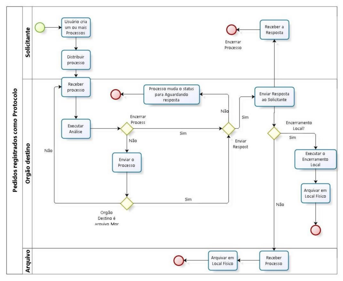
Processo para pedidos registrados como Protocolo

1)O usuário cria um ou mais processo(s).
2)Após criar o(s) processo(s) o usuário deve fazer a remessa (distribuição), endereçando a um departamento em específico.
3)Após efetuar a distribuição, o departamento de destino aceita (recebe), analisa o pedido (solicitação) e despacha o(s) processo(s) para outro usuário ou órgão.
4)Após executar o despacho (envio), o departamento/usuário de destino recebe o processo e pode despachar para o arquivo ou pode encaminhar o(s) processo(s) para outro departamento/usuário fazendo uma nova remessa.
Processo para pedidos registrados como Solicitação / Ouvidoria

1)O usuário cria uma ou mais solicitação.
2)O sistema identifica se classifica como Solicitação ou Ouvidoria de acordo com parâmetros do sistema
3)Após criá-la, o usuário pode fazer o encaminhamento, endereçado a um departamento em específico.
4)O departamento de destino aceita e despacha a(s) solicitação(ões).
5)Após executar o despacho, o departamento de destino encerra ou pode encaminhá-la para outro departamento fazendo novo encaminhamento.
Para pedidos registrados como Ordem de Serviço
1)O usuário cria uma ou mais ordem de serviço.
2)Após, o sistema permite agrupá-las de forma que a logística de execução seja facilitada,
3)Após associar recursos (responsáveis) e materiais a ser utilizado, liberá-la para execução,
4)Após execução, registrar tempos associados à execução, e encerrá-la.

Acesso ao sistema SMARsa
O produto SMARSA possui uma tela de acesso ao sistema com o objetivo de permitir que somente pessoas previamente cadastradas e autorizadas possam acessar o sistema.
Para acessar o sistema é necessário um usuário e senha anteriormente cadastrados. Após informar o usuário e a senha corretamente, deve-se clicar em
.

O sistema valida se as informações de usuário e senha são idênticas aos dados cadastrados e, em caso de divergência, apresenta a mensagem Usuário e/ou senha inválido(s).


Na tela de “Esqueci minha senha” o usuário informa o e-mail cadastrado em sua conta de usuário e em caso de informar este dado corretamente receberá a senha por e-mail.
Caso informado um e-mail inválido, será exibida a mensagem Não existe usuário associado a este e-mail no topo da tela.
![]()

Através do menu superior do SMARsa é possível acessar funcionalidades do sistema. O menu é organizado da seguinte forma:
![]()
•Administrativo
•Cadastros
•Processo
•Solicitação/ouvidoria
•Gestão de Atividades
•Arquivo
•Relatórios
Para acessar uma funcionalidade, basta colocar o cursor do mouse sobre o menu e selecionar a opção desejada com um clique no botão esquerdo.

Para registrar um processo, acesse o menu Processo / Atendimento / Registrar / Novo.

Será solicitada a escolha do tipo de abertura para o processo.


A abertura de processos é dividida em passos. Para cada tipo de abertura os campos e os passos serão diferentes.
Atendimento
Esse tipo de abertura destina-se a processos cujos requerentes são externos, pessoas físicas ou jurídicas, onde serão informados todos os dados do processo no momento da abertura.
Passo 1 – Solicitante
Primeiramente serão solicitados os dados do solicitante e do beneficiário do processo, caso tenha beneficiário.


Passo 2 – Assunto
Em seguida será necessário informar os dados do assunto. Campos como Empresa, Órgão de abertura são preenchidos automaticamente pelo sistema, porém as informações podem ser alteradas a qualquer momento pelo usuário.


Passo 3 – Endereço de atendimento
O endereço de atendimento e os detalhes do local são obrigatórios de acordo com a configuração do assunto selecionado no passo 1.


Passo 4 – Classificação
Nessa etapa será necessário classificar o processo quanto ao seu tipo, meio de recebimento, prioridade e etc.

Passo 5 – Documentos
Neste passo é possível a inclusão de documentos ao processo.

Passo 6 – Confirmação
Aqui será exibido um resumo das informações inseridas nos passos anteriores.


Relatórios para impressão
Ao terminar o registro do processo, serão exibidos os relatórios para impressão como Comprovante de atendimento e Capa de processo.


Protocolo rápido
Esse tipo de abertura destina-se a processos cujos requerentes são externos, pessoas físicas ou jurídicas, onde serão informados apenas alguns dados do processo no momento da abertura.


Protocolo interno
Esse tipo de abertura destina-se a processos cujos requerentes são internos onde serão informados todos os dados do processo no momento da abertura.

Passo Solicitante
Neste passo você deverá selecionar o solicitante do processo.



Para buscar um processo, acesse o menu Processo / Atendimento / Registrar / Buscar.

Após executar o filtro, através da coluna Ações, será possível, por exemplo, visualizar e imprimir a ficha da demanda. Na imagem abaixo filtramos por Ano: 2015.

Vamos ver com detalhes o que você poderá encontrar na coluna Ações/Opções!


Visualizar processo
Para visualizar os detalhes do processo, clique em
e navegue entre as abas da tela que será exibida.
Editar processo
Caso alguma informação esteja incorreta no processo, você poderá editá-lo. Para isso, clique em
na coluna Ações.

Cancelar processo
Executa o cancelamento do processo respeitando as regras de negócio do sistema.

Informar documento de caixa
Indica onde estão arquivados os boletos do parcelamento da compra originada pelo processo.
Registrar pendências
Envio de aviso de pendências para o solicitante do processo.
Manutenção de volumes
Permite a abertura de volumes para o processo, bem como a alteração de volumes já abertos.
Manutenção de guias
Geração de guias para o processo e reimpressão de guias geradas anteriormente.
Arquivo digital
Permite a inclusão de arquivos digitais ao processo, como cópia digital de documentos do solicitante.
Observações
Inclusão e exclusão de observações ao processo.
Imprimir e reImprimir ficha de demanda
Permite a impressão dos relatórios existentes no sistema.

Para distribuir um ou mais processos, acesse o menu Processo / Atendimento / Distribuir.

Agendar distribuição
Aqui você poderá selecionar um ou vários processos para distribuir ao mesmo tempo. Para distribuir um processo, primeiro você tem que agenda-lo.



Confirmar a distribuição
É através da agenda que a distribuição é confirmada.


A partir de agora o processo está pronto para ser recebido pelo órgão que distribuímos o (s) processos!