|
<< Click to Display Table of Contents >> Navigation: Sistemas > Protocolo > Análise Encaminhamento |
TEXT SCRAMBLING in TRIAL VERSION OUTPUT! In evaluation mode, Help+Manual will scramble individual characters in random words in your published output files. This is a limitation of the free trial version. This help system was created with an evaluation copy of Help+Manual.
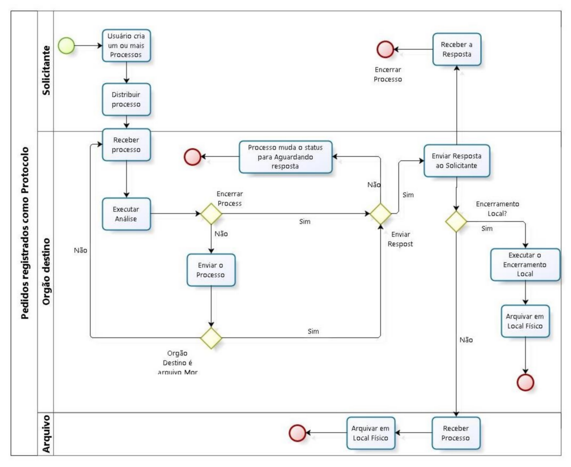
Processo para pedidos registrados como Protocolo

1)O usuário cria um ou mais processo(s).
2)Após criar o(s) processo(s) o usuário deve fazer a remessa (distribuição), endereçando a um departamento em específico.
3)Após efetuar a distribuição, o departamento de destino aceita (recebe), analisa o pedido (solicitação) e despacha o(s) processo(s) para outro usuário ou órgão.
4)Após executar o despacho (envio), o departamento/usuário de destino recebe o processo e pode despachar para o arquivo ou pode encaminhar o(s) processo(s) para outro departamento/usuário fazendo uma nova remessa.
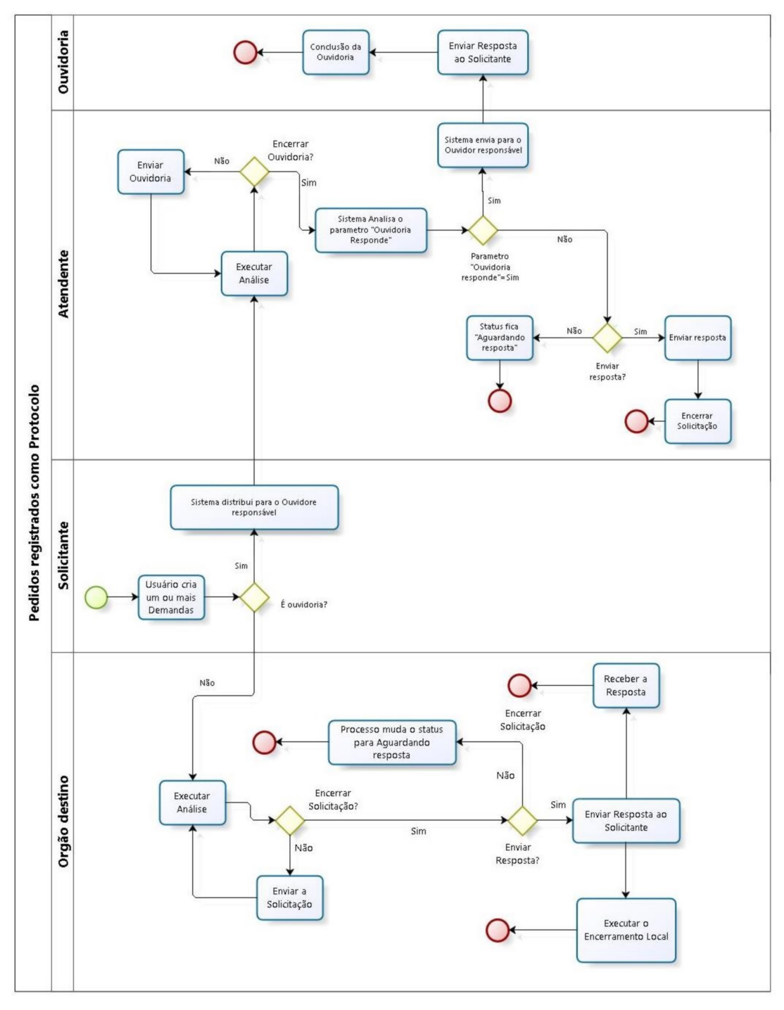
Processo para pedidos registrados como Solicitação / Ouvidoria

1)O usuário cria uma ou mais solicitação.
2)O sistema identifica se classifica como Solicitação ou Ouvidoria de acordo com parâmetros do sistema
3)Após criá-la, o usuário pode fazer o encaminhamento, endereçado a um departamento em específico.
4)O departamento de destino aceita e despacha a(s) solicitação(ões).
5)Após executar o despacho, o departamento de destino encerra ou pode encaminhá-la para outro departamento fazendo novo encaminhamento.
Para pedidos registrados como Ordem de Serviço
1)O usuário cria uma ou mais ordem de serviço.
2)Após, o sistema permite agrupá-las de forma que a logística de execução seja facilitada,
3)Após associar recursos (responsáveis) e materiais a ser utilizado, liberá-la para execução,
4)Após execução, registrar tempos associados à execução, e encerrá-la.

Acesso ao sistema SMARsa
O produto SMARSA possui uma tela de acesso ao sistema com o objetivo de permitir que somente pessoas previamente cadastradas e autorizadas possam acessar o sistema.
Para acessar o sistema é necessário um usuário e senha anteriormente cadastrados. Após informar o usuário e a senha corretamente, deve-se clicar em
.

O sistema valida se as informações de usuário e senha são idênticas aos dados cadastrados e, em caso de divergência, apresenta a mensagem Usuário e/ou senha inválido(s).


Na tela de “Esqueci minha senha” o usuário informa o e-mail cadastrado em sua conta de usuário e em caso de informar este dado corretamente receberá a senha por e-mail.
Caso informado um e-mail inválido, será exibida a mensagem Não existe usuário associado a este e-mail no topo da tela.
![]()

Através do menu superior do SMARsa é possível acessar funcionalidades do sistema. O menu é organizado da seguinte forma:
![]()
•Administrativo
•Cadastros
•Processo
•Solicitação/ouvidoria
•Gestão de Atividades
•Arquivo
•Relatórios
Para acessar uma funcionalidade, basta colocar o cursor do mouse sobre o menu e selecionar a opção desejada com um clique no botão esquerdo.

Para receber um processo acesse o menu Processo / Envio/Recebimento / Receber.

Acessando a tela, todos os processos disponíveis para recebimento são exibidos, mas se preferir poderá realizar um filtro para encontrar processos específicos.



Após clicar em Receber processos, você precisará confirmar a ação.


Para tramitar um processo acesse o menu Processo / Envio/Recebimento / Analisar/Enviar.

Aqui será possível analisar, dar providência e encaminhar processos para os órgãos cadastrados no sistema, bem como encerrar o processo no local e informar a justificativa de atraso.
Inicialmente a tela será exibida da seguinte forma:


Em seguida serão exibidos os dados básicos do processo e os campos para preenchimento.


Em seguida os processos agendados para a tramitação serão exibidos.




A edição de remessas é feita através do menu Processo / Envio/Recebimento / Editar Remessa.

A remessa poderá ser pesquisada tanto por seu número quanto pelo número do processo presente na remessa.




O histórico de remessas é consultado através do menu Processo / Envio/Recebimento / Histórico de Remessas.

A remessa poderá ser pesquisada tanto por seu número quanto pelo número do processo presente na remessa.



Para reativar processo, acesse o menu Processo / Envio/Recebimento / Reativar

Nesta rotina você conseguirá reativar processos que foram concluídos e que não foram enviados para um órgão marcado como ‘Arquivo Morto’.




Para enviar processos para o arquivo morto, acesse o menu Processo / Envio/Recebimento / Enviar para arquivo morto.

Ao acessar essa tela serão exibidos todos os processos Concluídos e que não foram enviados para um órgão marcado como Arquivo Morto.
Aqui você poderá selecionar mais de um processo e enviá-los para o Arquivo morto através das Ações em múltiplos itens ou enviar individualmente os processos através da coluna Ações.




Buscar solicitações
As solicitações de desarquivamento de processos são consultadas através do menu Processo / Solicitação de desarquivamento / Buscar.

Após executar o filtro, serão exibidas todas as solicitações realizadas pelos órgãos cujo seu usuário tenha acesso.
Aqui você poderá visualizar as solicitações, reimprimir o termo da solicitação e excluir solicitações registradas.


Solicitar desarquivamento
Para solicitar o desarquivamento de um processo acesse o menu Processo / Solicitação de desarquivamento / Novo.

Aqui você poderá solicitar o desarquivamento de processos Concluídos e que foram enviados para um órgão marcado como Arquivo Morto.


