|
<< Click to Display Table of Contents >> Navigation: Sistemas > Protocolo > Gestão de Atividades |
TEXT SCRAMBLING in TRIAL VERSION OUTPUT! In evaluation mode, Help+Manual will scramble individual characters in random words in your published output files. This is a limitation of the free trial version. This help system was created with an evaluation copy of Help+Manual.
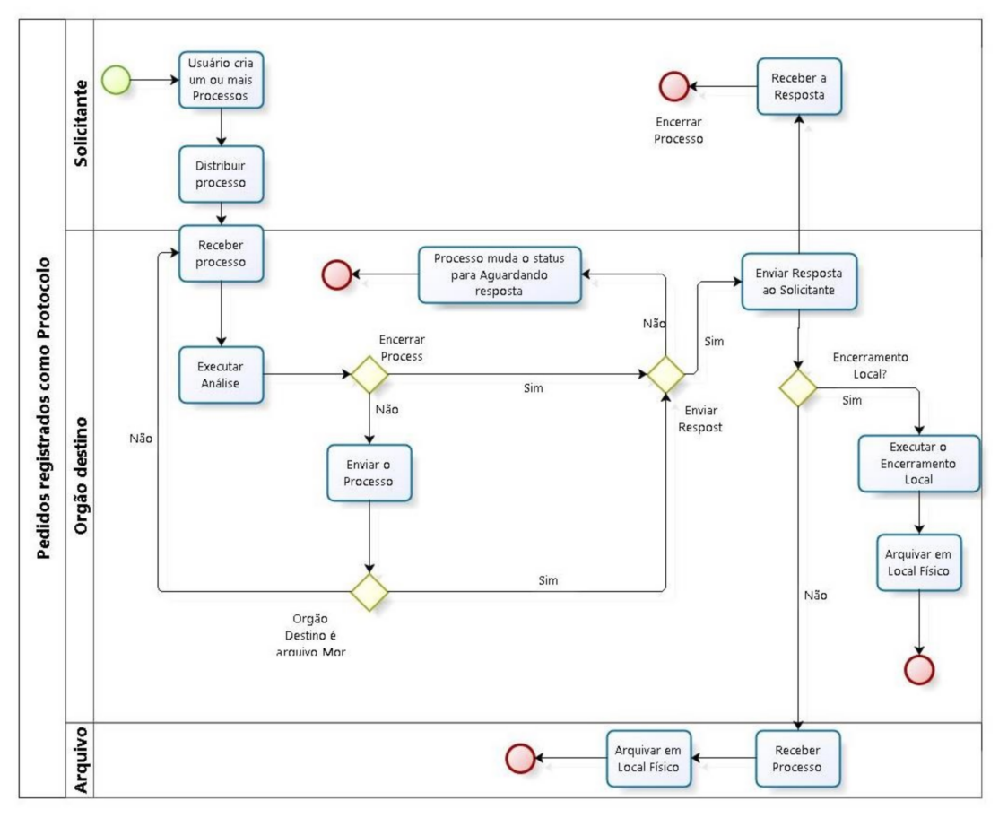
Processo para pedidos registrados como Protocolo

1)O usuário cria um ou mais processo(s).
2)Após criar o(s) processo(s) o usuário deve fazer a remessa (distribuição), endereçando a um departamento em específico.
3)Após efetuar a distribuição, o departamento de destino aceita (recebe), analisa o pedido (solicitação) e despacha o(s) processo(s) para outro usuário ou órgão.
4)Após executar o despacho (envio), o departamento/usuário de destino recebe o processo e pode despachar para o arquivo ou pode encaminhar o(s) processo(s) para outro departamento/usuário fazendo uma nova remessa.
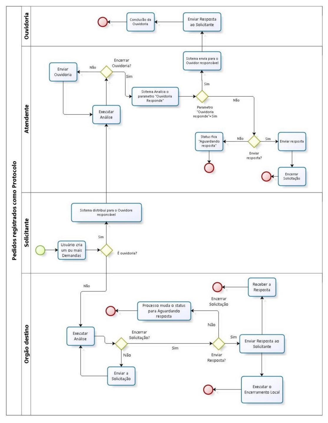
Processo para pedidos registrados como Solicitação / Ouvidoria

1)O usuário cria uma ou mais solicitação.
2)O sistema identifica se classifica como Solicitação ou Ouvidoria de acordo com parâmetros do sistema
3)Após criá-la, o usuário pode fazer o encaminhamento, endereçado a um departamento em específico.
4)O departamento de destino aceita e despacha a(s) solicitação (ões).
5)Após executar o despacho, o departamento de destino encerra ou pode encaminhá-la para outro departamento fazendo novo encaminhamento.
Para pedidos registrados como Ordem de Serviço
1)O usuário cria uma ou mais ordem de serviço.
2)Após, o sistema permite agrupá-las de forma que a logística de execução seja facilitada,
3)Após associar recursos (responsáveis) e materiais a ser utilizado, liberá-la para execução,
4)Após execução, registrar tempos associados à execução, e encerrá-la.

Acesso ao sistema SMARsa
O produto SMARSA possui uma tela de acesso ao sistema com o objetivo de permitir que somente pessoas previamente cadastradas e autorizadas possam acessar o sistema.
Para acessar o sistema é necessário um usuário e senha anteriormente cadastrados. Após informar o usuário e a senha corretamente, deve-se clicar em
.

O sistema valida se as informações de usuário e senha são idênticas aos dados cadastrados e, em caso de divergência, apresenta a mensagem Usuário e/ou senha inválido(s).


Na tela de “Esqueci minha senha” o usuário informa o e-mail cadastrado em sua conta de usuário e em caso de informar este dado corretamente receberá a senha por e-mail.
Caso informado um e-mail inválido, será exibida a mensagem Não existe usuário associado a este e-mail no topo da tela.
![]()

Através do menu superior do SMARsa é possível acessar funcionalidades do sistema. O menu é organizado da seguinte forma:
![]()
•Administrativo
•Cadastros
•Processo
•Solicitação/ouvidoria
•Gestão de Atividades
•Arquivo
•Relatórios
Para acessar uma funcionalidade, basta colocar o cursor do mouse sobre o menu e selecionar a opção desejada com um clique no botão esquerdo.

Para registrar uma ordem de serviço, acesse o menu Gestão de atividades / Atendimento / Novo.

Esta funcionalidade permite registrar as ordens de serviço feitas pelos órgãos internos da administração ou pelos cidadãos. Primeiramente escolha o meio de abertura.


A abertura de Ordens de Serviço é dividida em passos. Para cada tipo de abertura os campos e os passos serão diferentes.
Externo
Esse tipo de abertura destina-se a ordens de serviço cujos requerentes são externos, pessoas físicas ou jurídicas.
Passo 1 – Solicitante
Primeiramente serão solicitados os dados do solicitante e do beneficiário do processo.



Passo 2 – Local de atendimento
Preencha com o máximo de dados possíveis o local de atendimento.


Passo 3 – Serviços a executar
Aqui você poderá escolher um ou mais serviços a serem executados.

Caso exista alguma ordem de serviço aberta em nome do solicitante para o assunto selecionado será exibida a seguinte mensagem:

Passo 4 – Complemento
Aqui será necessário informar a complexidade, prioridade entre outros campos complementares à ordem de serviço.


Relatórios para impressão
Ao terminar o registro da ordem de serviço, serão exibidos os relatórios para impressão como, por exemplo, o Requerimento de abertura.


Geração de taxas diversas
Para a geração de guias, lembre-se que o cadastro dos preços públicos e condições de pagamento são feitos de acordo com o sistema tributação.

Interno
Esse tipo de abertura destina-se a ordens de serviço cujos requerentes são internos.

Passo Solicitante
Neste passo você deverá selecionar o solicitante da ordem de serviço.



Para buscar uma ordem de serviço, acesse o menu Gestão de atividades / Atendimento / Buscar.

Após executar o filtro, através da coluna Ações, será possível, por exemplo, visualizar e imprimir a ficha da demanda.

Vamos ver com detalhes o que você poderá encontrar na coluna Ações!


Visualizar ordem de serviço
Para visualizar os detalhes da ordem de serviço, clique em
e navegue entre as abas da tela que será exibida.
Editar ordem de serviço
Caso alguma informação esteja incorreta na ordem de serviço, você poderá editá-la. Para isso, clique em
na coluna Ações.

Cancelar Ordem de Serviço
Executa o cancelamento da ordem de serviço respeitando as regras de negócio do sistema.

Cancelar serviços
Permite o cancelamento de um ou mais serviços da ordem de serviço.

Arquivo Digital
Permite a inclusão de arquivos digitais à ordem de serviço, como cópia digital de documentos do solicitante.
Guias geradas da OS
Aqui será possível a geração de guias para a ordem de serviço e reimpressão de guias geradas anteriormente.


Após a geração da guia você poderá reimprimi-la ou liberar a ordem de serviço para execução mesmo que a guia ainda não tenha sido paga.

Impressão Relatórios de OS e Agrupamento
Permite a impressão dos relatórios existentes no sistema.

Para gerenciar as ordens de serviço, acesse o menu Gestão de atividades / Gerenciar ordem de serviço / Buscar

Esta funcionalidade permite gerar agrupamentos ou cancelar serviços de uma ordem de serviço registrada.
Primeiramente selecione o tipo das ordens de serviço a serem gerenciadas.

Em seguida será exibida a lista dos serviços de acordo com a seleção feita anteriormente.

O agrupamento dos serviços deve ser feito para facilitar a logística de execução. Um agrupamento deve conter itens que tenham as mesmas características.

Gerar agrupamento
Na geração do agrupamento é necessário informar se o agrupamento será imediatamente liberado para execução ou não. Também é preciso informar o órgão responsável pela execução dos serviços.



Para consultar os agrupamentos dos serviços, acesse o menu Gestão de atividades / Agrupamento dos serviços.

Aqui você poderá visualizar a lista de todos os agrupamentos gerados pelo sistema, independente de seu status.
Através da coluna Ações você poderá listar os serviços do agrupamento, visualizar o agrupamento, cancelar o agrupamento e seus serviços, imprimir relatórios e realizar o apontamento do agrupamento.



Esta funcionalidade pode ser acessada através das seguintes funcionalidades, na coluna Ações:
•Gestão de atividades / Gerenciar agrupamento / Agrupamento dos serviços
•Gestão de atividades / Gerenciar agrupamento / Agrupamento em execução
Primeiramente são exibidos em lista todos os apontamentos registrados para o agrupamento.

Através da coluna Ações é possível excluir ou editar apontamentos registrados para o agrupamento.
Incluir
Insira as informações do apontamento. Tente ser o mais real possível nas informações aqui preenchidas. Se possível, preencha a observação do apontamento.


Para consultar os agrupamentos que aguardam liberação acesse o menu Gestão de atividades / Agrupamento para liberação.

Esta funcionalidade exibe a lista de agrupamentos que ainda não foram liberados para execução.

Na coluna Ações temos as seguintes opções:

Remover serviços
Os serviços removidos ficarão disponíveis para geração de um novo agrupamento em Gerenciar Ordem de Serviço. O agrupamento é cancelado somente se todos os serviços do agrupamento forem removidos.
Cancelar agrupamentos e liberar serviços
O agrupamento é cancelado e os serviços disponíveis para geração de um novo agrupamento em Gerenciar Ordem de Serviço.
Cancelar agrupamentos e serviços
O agrupamento e os serviços são cancelados, ou seja, não é possível gerar um novo agrupamento com estes serviços.
Consultar agrupamento
Para visualizar os detalhes do agrupamento navegue entre as abas da tela que será exibida.
Liberar o agrupamento
Aqui você poderá liberar o agrupamento para execução.



Para consultar os agrupamentos em execução acesse o menu Gestão de atividades / Agrupamento em execução.

Esta funcionalidade exibe a lista de agrupamentos que estão em execução.

Através da coluna Ações é possível:
•Listar os serviços do agrupamento
•Informar os recursos utilizados e apontamentos realizados na execução dos serviços;
•Remover serviços;
•Encerrar o agrupamento;
•Cancelar agrupamento e liberar serviços, bem como cancelar o agrupamento e os serviços;
•Imprimir relatórios;
•Visualizar, incluir e excluir arquivos digitais do agrupamento;
•Consultar agrupamento.
Encerrar o agrupamento
Primeiramente serão exibidos todos os serviços existentes no agrupamento. Aqui você poderá encerrar um ou vários serviços.

O sistema exibirá uma mensagem de confirmação da ação.

Preencha as informações com muita calma, inserindo a maior quantidade de dados possível.



Aqui serão feitos os cadastros de informações básicas para complementar o registro e execução dos serviços.
Materiais
Incluir
Para incluir um material acesse o menu Gestão de atividades / Cadastros / Materiais / Novo.

Esta funcionalidade permite cadastrar materiais que serão utilizados na execução dos serviços solicitados.

Buscar
Para buscar um material acesse o menu Gestão de atividades / Cadastros / Materiais / Buscar.

Na lista de materiais, através da coluna Ações, você poderá visualizar editar e excluir materiais cadastrados no sistema.


Recursos humanos
Incluir
Para incluir um recurso humano acesse o menu Gestão de Atividades / Cadastros / Recursos Humanos / Novo.

Esta funcionalidade permite cadastrar recursos humanos que executarão os serviços solicitados.


Buscar
Para buscar um recurso humano acesse o menu Gestão de atividades / Cadastros / Recursos humanos / Buscar.

Na lista de recursos humanos, através da coluna Ações, você poderá visualizar editar, habilitar, desabilitar e excluir recursos cadastrados no sistema.


Subunidades
Incluir
Para incluir uma subunidade acesse o menu Gestão de atividades / Cadastros / Subunidade / Novo.

Esta funcionalidade permite cadastrar as subunidades dos órgãos administrativos.


Buscar
Para buscar uma subunidade acesse o menu Gestão de atividades / Cadastros / Subunidade / Buscar.

Na lista de subunidades, através da coluna Ações, você poderá visualizar editar, habilitar, desabilitar e excluir subunidades cadastradas no sistema.


Veículos
Incluir
Para incluir um veículo acesse o menu Gestão de atividades / Cadastros / Veículos / Novo.

Esta funcionalidade permite cadastrar veículos que serão utilizados na execução dos serviços solicitados.

Buscar
Para buscar um veículo acesse o menu Gestão de atividades / Cadastros / Veículos / Buscar.

Na lista de veículos, através da coluna Ações, você poderá visualizar, editar e excluir materiais cadastrados no sistema.

