|
<< Click to Display Table of Contents >> Navigation: Sistemas > Protocolo > Cadastros |
TEXT SCRAMBLING in TRIAL VERSION OUTPUT! In evaluation mode, Help+Manual will scramble individual characters in random words in your published output files. This is a limitation of the free trial version. This help system was created with an evaluation copy of Help+Manual.
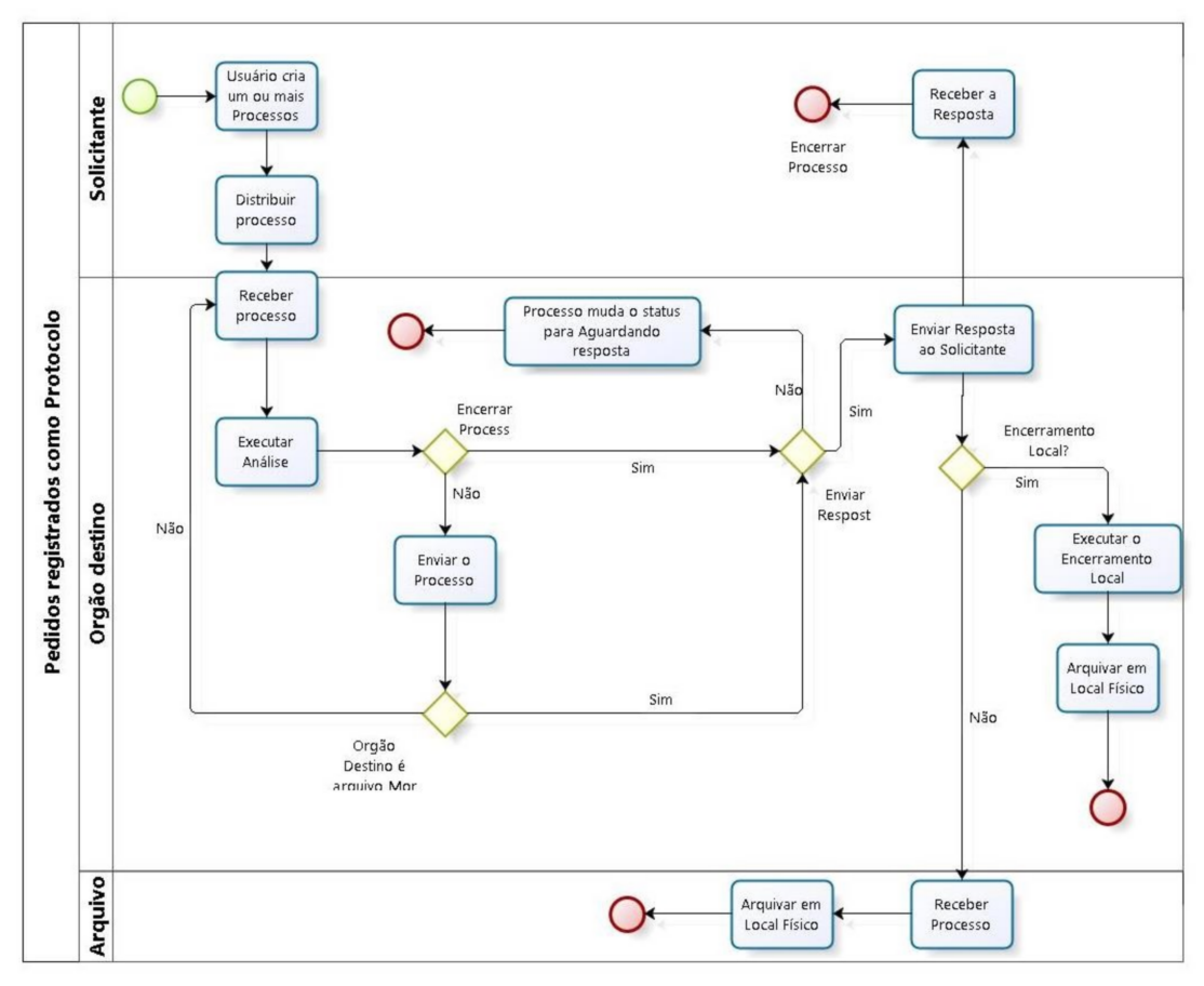
Processo para pedidos registrados como Protocolo

1)O usuário cria um ou mais processo(s).
2)Após criar o(s) processo(s) o usuário deve fazer a remessa (distribuição), endereçando a um departamento em específico.
3)Após efetuar a distribuição, o departamento de destino aceita (recebe), analisa o pedido (solicitação) e despacha o(s) processo(s) para outro usuário ou órgão.
4)Após executar o despacho (envio), o departamento/usuário de destino recebe o processo e pode despachar para o arquivo ou pode encaminhar o(s) processo(s) para outro departamento/usuário fazendo uma nova remessa.
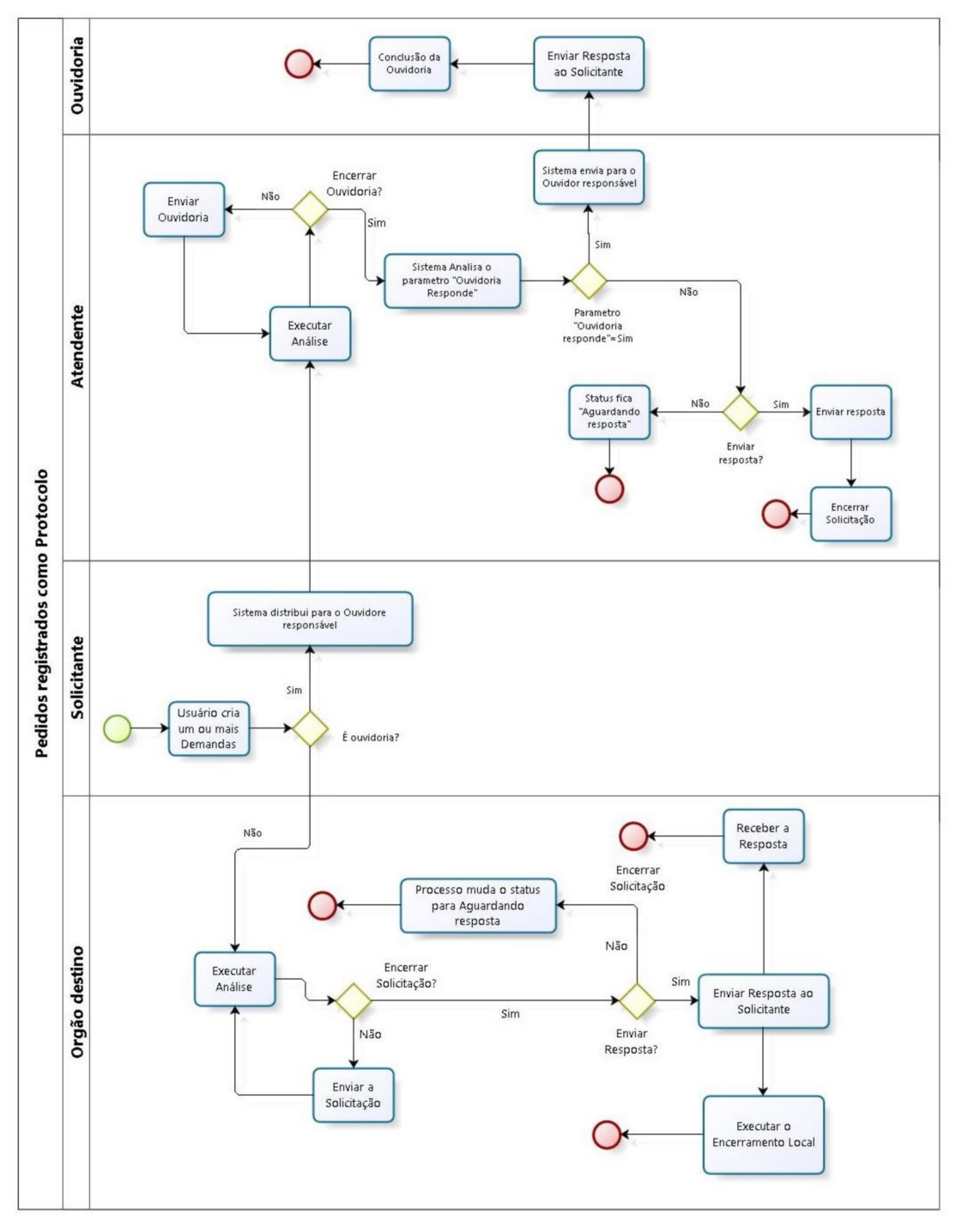
Processo para pedidos registrados como Solicitação / Ouvidoria

1)O usuário cria uma ou mais solicitação.
2)O sistema identifica se classifica como Solicitação ou Ouvidoria de acordo com parâmetros do sistema
3)Após criá-la, o usuário pode fazer o encaminhamento, endereçado a um departamento em específico.
4)O departamento de destino aceita e despacha a(s) solicitação(ões).
5)Após executar o despacho, o departamento de destino encerra ou pode encaminhá-la para outro departamento fazendo novo encaminhamento.
Para pedidos registrados como Ordem de Serviço
1)O usuário cria uma ou mais ordem de serviço.
2)Após, o sistema permite agrupá-las de forma que a logística de execução seja facilitada,
3)Após associar recursos (responsáveis) e materiais a ser utilizado, liberá-la para execução,
4)Após execução, registrar tempos associados à execução, e encerrá-la.

Acesso ao sistema SMARsa
O produto SMARSA possui uma tela de acesso ao sistema com o objetivo de permitir que somente pessoas previamente cadastradas e autorizadas possam acessar o sistema.
Para acessar o sistema é necessário um usuário e senha anteriormente cadastrados. Após informar o usuário e a senha corretamente, deve-se clicar em
.

O sistema valida se as informações de usuário e senha são idênticas aos dados cadastrados e, em caso de divergência, apresenta a mensagem Usuário e/ou senha inválido(s).


Na tela de “Esqueci minha senha” o usuário informa o e-mail cadastrado em sua conta de usuário e em caso de informar este dado corretamente receberá a senha por e-mail.
Caso informado um e-mail inválido, será exibida a mensagem Não existe usuário associado a este e-mail no topo da tela.
![]()

Através do menu superior do SMARsa é possível acessar funcionalidades do sistema. O menu é organizado da seguinte forma:
![]()
•Administrativo
•Cadastros
•Processo
•Solicitação/ouvidoria
•Gestão de Atividades
•Arquivo
•Relatórios
Para acessar uma funcionalidade, basta colocar o cursor do mouse sobre o menu e selecionar a opção desejada com um clique no botão esquerdo.

Incluir
A inclusão de pessoas no sistema pode ser feita através do menu Cadastros / Pessoas / Novo.

Esta funcionalidade permite registrar uma pessoa física ou jurídica que será um requerente de demandas ou ordens de serviço que serão executadas pela Administração que utiliza o sistema SMARsa.



Buscar
A busca de pessoas pode ser feita através do menu Cadastros / Pessoas / Buscar.

Na lista de pessoas, através da coluna ações, você poderá visualizar, editar e excluir pessoas cadastradas no sistema.

A funcionalidade a seguir permite incluir e alterar endereços, separados por: CEP, Logradouro, Bairro, Cidade, Estado e Títulos de Logradouro, para que seja usado com a finalidade de situar o requerente e/ou o local solicitado para atendimento das demandas.
CEP
Incluir
A inclusão de CEP pode ser feita através do menu Cadastros / Endereço / CEP / Novo.

Para a inclusão de um CEP, deve-se ter previamente cadastrado o logradouro, bairro e cidade.

Buscar
A busca de CEP pode ser feita através do menu Cadastros / Endereço / CEP / Buscar.

Na lista de CEP, através da coluna Ações, você poderá visualizar editar e excluir um CEP registrado no sistema.


Logradouro
Incluir
A inclusão de logradouros pode ser feita através do menu Cadastros / Endereço / Logradouro / Novo.

O cadastro de logradouro é necessário para a inclusão de CEP no sistema.

Buscar
A busca de logradouros pode ser feita através do menu Cadastros / Endereço / Logradouro / Buscar.

Na lista de logradouro, através da coluna Ações, você poderá visualizar editar e excluir um logradouro registrado no sistema.


Bairro
Incluir
A inclusão de bairros pode ser feita através do menu Cadastros / Endereço / Bairro / Novo.

O cadastro de bairro é necessário para a inclusão de CEP no sistema.

Buscar
A busca de bairros pode ser feita através do menu Cadastros / Endereço / Bairro / Buscar.

Na lista de bairro, através da coluna Ações, você poderá visualizar, editar e excluir um bairro registrado no sistema.


Cidade
Incluir
A inclusão de cidades pode ser feita através do menu Cadastros / Endereço / Cidade / Novo.

O cadastro de cidade é necessário para a inclusão de CEP no sistema.

Buscar
A busca de cidades pode ser feita através do menu Cadastros / Endereço / Cidade / Buscar.

Na lista de cidade, através da coluna Ações, você poderá visualizar, editar e excluir uma cidade registrada no sistema.


Estado
Incluir
A inclusão de estados pode ser feita através do menu Cadastros / Endereço / Estado / Novo.

O cadastro de estado é necessário para a inclusão de cidades no sistema.

Buscar
A busca de estados pode ser feita através do menu Cadastros / Endereço / Estado / Buscar.

Na lista de estado, através da coluna Ações você poderá visualizar editar e excluir um estado registrado no sistema.


Título de logradouro
Incluir
A inclusão de títulos de logradouro pode ser feita através do menu Cadastros / Endereço / Título de logradouro / Novo.

O cadastro de título é necessário para a inclusão de logradouros no sistema.

Buscar
A busca de títulos de logradouro pode ser feita através do menu Cadastros / Endereço / Título de logradouro / Buscar.

Na lista de títulos de logradouro, através da coluna Ações, você poderá visualizar, editar e excluir um título registrado no sistema.



Esta funcionalidade permite registrar a lista de serviços e ações que poderão ser prestados ao cidadão e/ou administração pública. Os assuntos fazem parte de um grupo de assunto, e também estarão sob a responsabilidade de um órgão da administração.
Incluir
Para incluir um assunto acesse o menu Cadastros / Assunto / Novo.




Aba Complemento
Digitar no campo complemento informações para maior esclarecimento sobre o assunto e em providência padrão, o conteúdo que será associado aos trâmites das demandas que tiverem este assunto associado.

Aba Informações
Digitar informações sobre o assunto, que servirá para orientação aos atendentes.

Aba Motivado por / Documentos Exigidos
Selecionar o(s) motivo(s) pelo(s) qual(is) o assunto pode existir, bem como os documentos que a serem exigidos para compor a pasta do processo.

As informações “motivado por” e “documentos exigidos” serão exibidas em lista correspondente, sendo que o usuário poderá removê-los se assim for necessário, acionando o botão na coluna ações.
Aba Roteiro / Preços Públicos
Selecionar os órgãos para onde a demanda poderá ser encaminhada, sendo que este roteiro é utilizado somente para a orientação dos usuários do sistema.
Já os preços públicos selecionados nesta aba deverão ser cobrados quando autuado um processo ou ordem de serviço para este assunto.

Os órgãos do roteiro e os preços públicos associados ao assunto serão exibidos em lista correspondente e o usuário poderá removê-los se assim for necessário, acionando o botão na coluna ações.

Aba Prazo de Arquivamento
Selecione a classificação de arquivamento que se quer associar ao assunto, quando este for utilizado para autuar um processo.
Esta classificação contém prazos de temporalidade por fases que serão gerenciadas pelo sistema após o encerramento do processo.

Aba Arquivo
Selecione os arquivos que serão associados ao assunto. A lista de arquivos cadastrada para o assunto será exibida na abertura de uma demanda ou ordem de serviço como pré-requisito para o andamento da mesma.


Na inclusão de um arquivo preencha, no mínimo, o nome do arquivo e o arquivo digital a ser associado ao assunto.

Buscar
Para buscar um assunto acesse o menu Cadastros / Assunto / Buscar.

Na lista de assunto, através da coluna Ações, será possível visualizar, editar, desabilitar e habilitar os assuntos registrados no sistema.

Incluir
Para incluir um grupo de assunto acesse Cadastros / Grupo de assunto / Novo.

Esta funcionalidade permite registrar grupos de assuntos que devem ser associados aos assuntos que compartilham as mesmas características.


Buscar
A busca de grupos de assunto pode ser realizada através do menu Cadastros / Grupo de assunto / Buscar.

Na lista de grupos de assunto, através da coluna Ações, é possível visualizar, editar e excluir grupos de assunto cadastrados no sistema.



Incluir
Para incluir um órgão acesse Cadastros / Órgão / Novo.

Esta funcionalidade permite incluir os órgãos administrativos da empresa para os quais serão encaminhadas as demandas registradas no sistema. Este cadastro deve refletir a estrutura do organograma que a empresa utiliza.


Buscar
Para pesquisar os órgãos cadastrados no sistema acesse Cadastros / Órgão / Buscar.

Na lista de órgão, na coluna Ações, você poderá visualizar editar, desabilitar e habilitar órgãos cadastrados no sistema.


Além das ações acima citadas é possível configurar para qual local determinado órgão pode enviar processos, bem como gerenciar de qual local o órgão poderá receber processos.
Registrar órgão para envio
Essa opção permite o registro de locais para onde o órgão poderá enviar/tramitar processos.


Selecione ou remova um ou mais locais para onde o órgão poderá enviar processos.

Registrar órgão para recebimento
Essa opção permite o registro de locais de onde o órgão poderá receber processos.

Selecione ou remova um ou mais locais de onde o órgão poderá receber processos.

Incluir
Para incluir um tipo de documento acesse Cadastros / Tipo de documento / Novo.

Esta funcionalidade permite incluir documentos que serão associados no assunto ou no cadastro de pessoas.

Buscar
Para buscar um tipo de documento acesse Cadastros / Tipo de documento / Buscar.

Na lista de tipo de documento, através da coluna Ações, você poderá visualizar, editar e excluir tipos de documentos cadastrados no sistema.

Incluir
Para incluir registros na tabela diversa, acesse Cadastros / Diversos / Novo.

Esta funcionalidade permite incluir registros nesta tabela que contém diversas configurações agrupadas, por sistemas e tipo. Esta é uma tabela criada e controlada pela SMARAPD, sendo os sistemas e tipos definido por ela.

Buscar
Para buscar registros na tabela diversa acesse Cadastros / Diversos / Buscar.

Na lista de tabela diversa, na coluna Ações, você poderá visualizar, editar e excluir registros da tabela diversa.

