|
<< Click to Display Table of Contents >> Navigation: Sistemas > Protocolo > Processo Ações Complementares |
TEXT SCRAMBLING in TRIAL VERSION OUTPUT! In evaluation mode, Help+Manual will scramble individual characters in random words in your published output files. This is a limitation of the free trial version. This help system was created with an evaluation copy of Help+Manual.
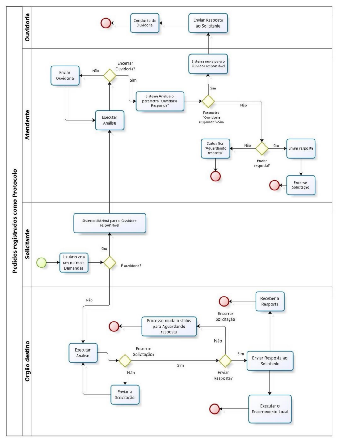
Processo para pedidos registrados como Protocolo

1)O usuário cria um ou mais processo(s).
2)Após criar o(s) processo(s) o usuário deve fazer a remessa (distribuição), endereçando a um departamento em específico.
3)Após efetuar a distribuição, o departamento de destino aceita (recebe), analisa o pedido (solicitação) e despacha o(s) processo(s) para outro usuário ou órgão.
4)Após executar o despacho (envio), o departamento/usuário de destino recebe o processo e pode despachar para o arquivo ou pode encaminhar o(s) processo(s) para outro departamento/usuário fazendo uma nova remessa.
Processo para pedidos registrados como Solicitação / Ouvidoria

1)O usuário cria uma ou mais solicitação.
2)O sistema identifica se classifica como Solicitação ou Ouvidoria de acordo com parâmetros do sistema
3)Após criá-la, o usuário pode fazer o encaminhamento, endereçado a um departamento em específico.
4)O departamento de destino aceita e despacha a(s) solicitação(ões).
5)Após executar o despacho, o departamento de destino encerra ou pode encaminhá-la para outro departamento fazendo novo encaminhamento.
Para pedidos registrados como Ordem de Serviço
1)O usuário cria uma ou mais ordem de serviço.
2)Após, o sistema permite agrupá-las de forma que a logística de execução seja facilitada,
3)Após associar recursos (responsáveis) e materiais a ser utilizado, liberá-la para execução,
4)Após execução, registrar tempos associados à execução, e encerrá-la.

Acesso ao sistema SMARsa
O produto SMARSA possui uma tela de acesso ao sistema com o objetivo de permitir que somente pessoas previamente cadastradas e autorizadas possam acessar o sistema.
Para acessar o sistema é necessário um usuário e senha anteriormente cadastrados. Após informar o usuário e a senha corretamente, deve-se clicar em
.

O sistema valida se as informações de usuário e senha são idênticas aos dados cadastrados e, em caso de divergência, apresenta a mensagem Usuário e/ou senha inválido(s).


Na tela de “Esqueci minha senha” o usuário informa o e-mail cadastrado em sua conta de usuário e em caso de informar este dado corretamente receberá a senha por e-mail.
Caso informado um e-mail inválido, será exibida a mensagem Não existe usuário associado a este e-mail no topo da tela.
![]()

Através do menu superior do SMARsa é possível acessar funcionalidades do sistema. O menu é organizado da seguinte forma:
![]()
•Administrativo
•Cadastros
•Processo
•Solicitação/ouvidoria
•Gestão de Atividades
•Arquivo
•Relatórios
Para acessar uma funcionalidade, basta colocar o cursor do mouse sobre o menu e selecionar a opção desejada com um clique no botão esquerdo.

Na lista de processos encontraremos, através da coluna Ações, diversas funcionalidades que apoiam o ciclo de vida de um processo. Para isso, acesse o menu Processo / Atendimento / Processo / Buscar e verifique as opções disponíveis para você na coluna Ações.

Informar documento de caixa
Informações sobre o local onde estão armazenados os boletos de pagamento referentes ao processo são inseridas nessa opção.

Registrar pendências
Aqui será possível o envio de aviso de pendências para o solicitante do processo.

Manutenção de volumes
Permite a abertura de volumes para o processo, bem como a alteração de volumes já abertos.

Na geração de um volume, fique atento ao número da última folha do volume anterior.

Uma vez gerado um volume você poderá excluí-lo, bem como alterar o número de folhas dos volumes anteriores.

Manutenção de guias
Aqui será possível a geração de guias para o processo e reimpressão de guias geradas anteriormente.


Preencha as informações e clique em “Gerar Guia”.

Após a geração da guia você poderá reimprimi-la ou liberar o processo para tramitação mesmo que a guia ainda não tenha sido paga.

Arquivo digital
Permite a inclusão de arquivos digitais ao processo, como cópia digital de documentos do solicitante.


Observação
Aqui será possível a inclusão, visualização e exclusão de observações do processo.

Seja bem claro ao digitar a observação para que os demais usuários do sistema não encontrem dificuldade no entendimento da mesma.


Para realizar o apensamento de processos acesse o menu Processo / Apensamento.

Primeiramente pesquise o processo que será o principal do apensamento.


Por fim, pesquise o processo a ser apensado.


Após o preenchimento dos campos referentes ao processo a ser apensado a lista de processos apensados será atualizada.



Para realizar a incorporação de processos acesse o menu Processo / Incorporação.

Primeiramente pesquise o processo que será o principal da incorporação.


Por fim, pesquise o processo a ser incorporado.


Após efetuar a incorporação será atualizada a lista de processos incorporados.



Registrar
A anexação de documentos a um processo é feita através do menu Processo / Juntada de documentos / Registrar / Novo.

Preencha os dados do processo em que o documento será anexado.


Verifique as informações e clique em Confirmar.


Distribuir
A distribuição de juntadas é feita através do menu Processo / Juntada de documentos / Distribuir.

Existem dois modos de envio de juntadas:
•Aguardando Envio – Consiste em enviar os documentos novos recebidos;
•Enviados – Reenvia os documentos para um novo local, devido ao processo ter sido movimentado.
Entretanto a forma como o envio é feito é igual para as duas situações.
Preencha o número e ano do processo e clique em Buscar.

Em seguida serão exibidas todas as juntadas disponíveis para distribuição referentes ao processo selecionado.

Receber
Após a distribuição da juntada, é necessário que o órgão atual do processo a receba. Para isso, acesse Processo / Juntada de documentos / Receber.

Após executar o filtro, selecione as juntadas a serem recebidas.


Requisitar Processo
Requisitar
É possível requisitar um processo para que se faça a juntada de documentos. Isso poderá ser feito através do menu Processo / Juntada de Documentos / Requisitar Processo / Novo.

Este procedimento é indicado caso deseja realizar uma juntada, porém o processo não se encontra em um órgão que você possua acesso.

Serão exibidos os dados do processo. Confira-os com calma, selecione o método de solicitação e clique em “Incluir solicitação”.


Os processos solicitados serão adicionados à lista na parte inferior da tela. Após adicionar todos os processos à lista clique em “Solicitar desarquivamento”.

Buscar requisições
Para buscar as requisições de processos registradas no sistema acesse Processo / Juntada de documentos / Requisitar processo / Buscar.

Nesta tela será possível buscar as requisições de processos registradas no sistema, bem como excluí-las e efetuar novas, se necessário.

Primeiramente preencha o número e ano do processo a ser requisitado e clique em Buscar.

Em seguida serão exibidos os dados básicos do processo.

A requisição será realizada somente após clicar em Confirmar, então você poderá incluir diversas requisições e confirmá-las de uma vez!

Desentranhar
Uma vez feita à juntada, para desfazê-la acesse Processo / Juntada de documentos / Desentranhar.

Primeiramente informe o número e ano do processo que contém o documento a ser desentranhado.


Informe o motivo, selecione os documentos a serem desentranhados e confirme o desentranhamento.

Guias geradas
Para consultar as guias geradas para as juntadas do sistema, acesse Processo / Juntada de documentos / Guias geradas.

Aqui será possível liberar uma juntada cujo a guia ainda não tenha sido paga, bem como reimprimir as guias geradas no sistema.



Emprestar
O empréstimo de processos é feito através do menu Processo / Empréstimo / Novo.

Nesta tela você poderá realizar o empréstimo de processos a outras pessoas para, por exemplo, um advogado realizar o estudo do processo.

Histórico de empréstimos
Para consultar os empréstimos registrados no sistema acesse Processo / Empréstimo / Buscar.

Através da coluna Ações você poderá reimprimir o termo de empréstimo e devolução de processos, bem como realizar a devolução de um processo.

Devolver
Após realizar a busca do processo através do menu Processo / Empréstimo / Buscar e clicar em “Devolver” na coluna “Ações” será exibida a tela a seguir.


Emprestar
Para realizar o empréstimo de volumes de processos acesse o menu Processo / Volumes / Emprestar.

Uma vez pesquisado o processo, selecione o volume a ser emprestado e clique em Confirmar.


Receber
Uma vez emprestado, é necessário que o solicitante do empréstimo receba o volume. Isso é feito através do menu Processo / Volumes / Receber.

Selecione os volumes que deseja receber.

Movimentar para outro usuário
Para movimentar volumes para outro usuário acesse Processo / Volumes / Movimentar para outro usuário.

Aqui você poderá movimentar para outro usuário volumes que estão emprestados para você.

Devolver
Para devolver um volume emprestado, acesse o menu Processo / Volumes / Devolver volume.

Visto que o volume não será mais utilizado, selecione-o e efetue a devolução.

Clicando em Devolver será necessário o preenchimento do motivo da devolução.


Cancelar empréstimo
Para cancelar o empréstimo de um volume, acesse o menu Processo / Volumes / Cancelar empréstimo.

Se você fez o empréstimo de um volume incorretamente é possível cancelar o empréstimo aqui.


Uma vez concluído o processo, pode-se enviar uma resposta ao solicitante do processo.
Enviar resposta
Para enviar a primeira resposta de um processo acesse o menu Processo / Resposta ao cidadão / Enviar resposta.

Serão exibidos os processos que você possui acesso e que estão Aguardando resposta.


Para enviar uma resposta é necessário selecionar o meio de envio da mesma.

Reenviar resposta
Para reenviar a resposta de um processo acesse o menu Processo / Resposta ao cidadão / Reenviar resposta.

Nesta tela serão exibidos os processos que você possui acesso, que estão Concluídos e já possuem resposta enviada.


Para reenviar uma resposta é necessário selecioná-la na lista.



A Tramitação Rápida de Processos (TRP) pode ser utilizada quando o processo precisa de um parecer antes de sua execução. Dessa forma, a tramitação do processo é feita somente via sistema e o processo fica fisicamente parado.
Incluir
A inclusão de um processo na TRP é feita através do menu Processo / Tramitação rápida / Incluir.

Preencha as informações solicitadas e clique em Confirmar.


Analisar / Enviar / Remover
O trâmite ou a remoção de um processo TRP são feitos através do menu Processo / Tramitação rápida / Analisar/Enviar/Remover.

Selecione o processo a ser analisado e preencha as informações solicitadas.


Histórico de movimentação
Para visualizar o histórico de movimentação dos processos em TRP acesse o menu Processo / Tramitação rápida / Histórico de movimentação.

Execute o filtro que desejar para visualizar os registros.


Incluir
Para incluir um processo no monitoramento acesse Processo / Monitoramento / Novo.

Após preencher o número e ano do processo será solicitado o preenchimento dos demais campos.

Buscar
Para monitorar os processos acesse Processo / Monitoramento / Buscar.

Aqui será possível visualizar o processo, imprimir a ficha de demanda, editar ou excluir o monitoramento.

